FIGURE

Fig. 1

ID
ZDB-FIG-080505-6
Publication
Snelson et al., 2008 - Tbx2b is required for the development of the parapineal organ
Other Figures
All Figure Page
Back to All Figure Page
Fig. 1

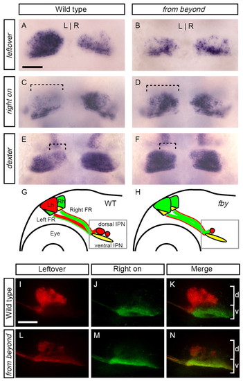
The left and right habenulae develop more symmetrically in from beyond (fby) mutants. (A-F) Dorsal views of the epithalamus of 4-dpf zebrafish larvae. (A) In wild-type (WT) larvae, the KCTD gene leftover (lov) was expressed in more cells of the left (L) than of the right (R) habenula. (B) In fby mutant larvae, the number of lov-expressing cells in the left habenula was reduced relative to WT. In WT (C,E), the lov-related right on (ron) and dexter (dex) genes were expressed in more cells of the right than of the left habenula, but in fby mutants (D,F), ron and dex habenular expression appeared symmetrical. Brackets indicate the regions where expression was expanded in the mutants. (G-N) Lateral views of the brain of 4-dpf larvae. Diagrams depicting projections from the habenular nuclei (Lh and Rh) via the fasciculi retroflexus (FR) to the interpeduncular nucleus (IPN) in WT (G) and fby mutant (H) larvae at 4 dpf. Red and green areas indicate Lov and Ron immunoreactive neurons, respectively; yellow indicates colocalization of Lov and Ron; gray boxes indicate the area of the brain imaged in I-N. In WT, (I) an antibody against Lov labeled habenular efferents that terminated in both the dorsal and ventral IPN, whereas (J) an antibody against Ron labeled axons terminating in the ventral IPN. (K) Overlay of I and J. In fby mutants, (L) Lov labeling decreased in the dorsal IPN and increased in the ventral IPN, and (M) Ron labeling increased in the ventral IPN. (N) Overlay of L and M. Brackets labeled d and v indicate dorsal and ventral regions of the IPN. Scale bars: 25 μm.

Expression Data
Genes:
Fish:
Anatomical Terms:
Stage: Day 4

Expression Detail
Antibody Labeling
Phenotype Data

Phenotype Detail
Acknowledgments
This image is the copyrighted work of the attributed author or publisher, and ZFIN has permission only to display this image to its users. Additional permissions should be obtained from the applicable author or publisher of the image. Full text @ Development