FIGURE

Fig. 8

ID
ZDB-FIG-090716-14
Publication
Paridaen et al., 2009 - Apc1 is required for maintenance of local brain organizers and dorsal midbrain survival
Other Figures
All Figure Page
Back to All Figure Page
Fig. 8

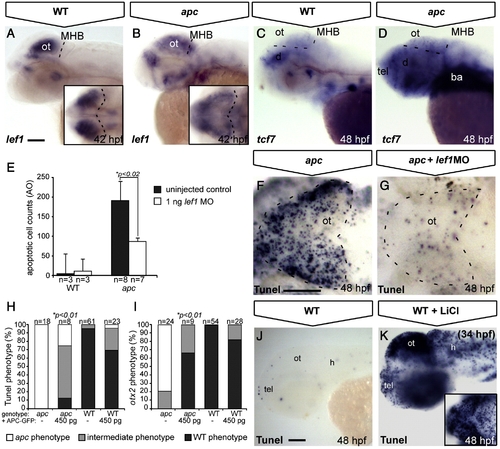
Tectal phenotypes of apc mutants are mainly due to stabilization of β-catenin. (A–D, J, K) Lateral view. (F, G) Dorsal view. Anterior to the left (A, C) In apc mutants (B), lef1 expression is diffusely spread out throughout the dorsal brain, as compared to a strong focal expression in the wild-type OT (A). Insets — dorsal view. Dashed line indicates MHB. (C, D) In wild-types (C), tcf7 is expressed at low levels in the tectum, whereas in apc mutants (n = 12, D), it is upregulated throughout the brain. Dashed lines indicate MHB and dorsal/ventral midbrain boundary. (E–G) Microinjection of 1 ng of a translation-blocking lef1 morpholino (zflef1 MO) into apc mutants partially restores cell survival as shown by quantification of acridine orange (AO)+ cells (E) and Tunel assay (F, G). (H, I) Percentage of genotyped mutant, wild-type and heterozygous sibling embryos, showing mutant (white), intermediate (gray) or wild-type (black) apoptosis (H) and patterning (I) phenotypes upon injection of 450 pg apc-GFP mRNA. Microinjection of 450 pg of apc-GFP mRNA into apc mutants significantly rescues cell survival (H) as well as otx2 expression (I). The number of injected embryos is indicated above the bars. (J, K) Late LiCl treatment of wild-type embryos at 34 hpf (K) phenocopies apoptosis in the apc mutant tectum (F) as observed by Tunel assay. Inset — dorsal view. Statistics: (E) two-tailed Student′s t-test, *p < 0.02; error bars represent SEM; (H, I) two-tailed Fisher′s exact probability test for a table of frequency data, *p < 0.01. ba, branchial arches; d, diencephalon; h, hindbrain; MHB, mid–hindbrain boundary; ot, optic tectum; tel, telencephalon. Scale bar 100 μm.

Expression Data
Genes:
Fish:
Anatomical Terms:
Stage Range: High-pec to Long-pec

Expression Detail
Antibody Labeling
Phenotype Data
Fish:
Condition:
Knockdown Reagent:
Observed In:
Stage: Long-pec

Phenotype Detail
Acknowledgments
This image is the copyrighted work of the attributed author or publisher, and ZFIN has permission only to display this image to its users. Additional permissions should be obtained from the applicable author or publisher of the image.

Reprinted from Developmental Biology, 331(2), Paridaen, J.T., Danesin, C., Elas, A.T., van de Water, S., Houart, C., and Zivkovic, D., Apc1 is required for maintenance of local brain organizers and dorsal midbrain survival, 101-112, Copyright (2009) with permission from Elsevier. Full text @ Dev. Biol.