FIGURE

Fig. 2

ID
ZDB-FIG-091016-7
Publication
Ebarasi et al., 2009 - A reverse genetic screen in the zebrafish identifies crb2b as a regulator of the glomerular filtration barrier
Other Figures
All Figure Page
Back to All Figure Page
Fig. 2

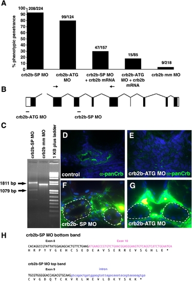
Morpholino knockdown. (A) Penetrance of morphant phenotypes using crb2b-ATG and crb2b-SP morpholinos. Co-injection with wildtype crb2b mRNA rescues the morphant defects. A mismatch morpholino based on crb2b-SP does not induce pericardial edema or pronephric cyst phenotypes. Sample sizes are shown above the bars. (B) Exon structure of crb2b and position of crb2b-ATG and crb2b-SP morpholinos. PCR primers are shown (arrows). (C) RTPCR of crb2b mRNA from mismatch control injected embryos yields the expected 1569 bp product. RTPCR of crb2b mRNA from crb2b-SP embryos yields an expected 1079 bp band, resulting from the deletion of Exon 9, and an additional product of 1811 bp. Glomerular α-panCrb staining observed in mismatch injected embryos (D) is lost in embryos injected with crb2b-ATG (or crb2b-SP) (E). (F, G) crb2b-ATG and crb2b-SP induce glomerular permeability defects as assayed by the re-uptake of 500 kDa FITC dextran dye into pronephric tubule endosomes. (H) The lower 1079 band results from the deletion of exon 9 and the fusion of exon 8 (black) to exon 10 (pink). The 1811 bp upper band resulted from the insertion of 242 bp of intronic sequences (blue) downstream of the morpholino target sequence. Translation of intronic sequences results in premature stop codons (asterisk).

Expression Data

Expression Detail
Antibody Labeling
Phenotype Data
Fish:
Knockdown Reagents:
Observed In:
Stage: Day 4

Phenotype Detail
Acknowledgments
This image is the copyrighted work of the attributed author or publisher, and ZFIN has permission only to display this image to its users. Additional permissions should be obtained from the applicable author or publisher of the image.

Reprinted from Developmental Biology, 334(1), Ebarasi, L., He, L., Hultenby, K., Takemoto, M., Betsholtz, C., Tryggvason, K., and Majumdar, A., A reverse genetic screen in the zebrafish identifies crb2b as a regulator of the glomerular filtration barrier, 1-9, Copyright (2009) with permission from Elsevier. Full text @ Dev. Biol.