FIGURE

Fig. S1

ID
ZDB-FIG-101012-1
Publication
Oteiza et al., 2010 - Planar cell polarity signalling regulates cell adhesion properties in progenitors of the zebrafish laterality organ
Other Figures
All Figure Page
Back to All Figure Page
Fig. S1

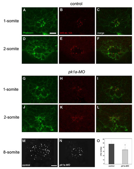
Cilia formation is impaired in pk1a-MO embryos. Confocal images of the dorsal forerunner cell (DFC) cluster double-labelled with the F-actin marker Phalloidin (green) and an anti-acetylated α-tubulin antibody (red). Single dorsal focal planes (individual and merged channels) are shown. (A-F) Control embryos. One-somite stage; DFCs are positioned around a single small lumen that is delineated by strong Phalloidin labelling (A,C) and short acetylated α-Tubulin-rich cilia (B,C). Two-somite stage; a larger lumen and slightly longer cilia are present (D-F). (G-L) Embryos injected with pk1a-MO. One-somite stage; two Phalloidin-rich focal points but no clear lumen are present in the DFC cluster (G,I). Dot-like acetylated α-Tubulin label indicates the initiation of cilia at the position of the focal points (H,I). Two-somite stage; a small mis-shapen lumen strongly labelled by Phalloidin is present (J,L). The lumen is lined with abnormally short cilia (K,L). (M,N) 3D projections of anti-α-Tubulin staining of the Kuppfer′s vesicle (KV) in an 8-somite stage control (M) and pk1a-MO-injected (N) embryos. (O) Cilia number is reduced in pk1a-MO embryos compared with controls (mean ± SD; n=7 control embryos and 7 morphants). Scale bars: 20 μm.

Expression Data

Expression Detail
Antibody Labeling
Phenotype Data

Phenotype Detail
Acknowledgments
This image is the copyrighted work of the attributed author or publisher, and ZFIN has permission only to display this image to its users. Additional permissions should be obtained from the applicable author or publisher of the image. Full text @ Development