FIGURE

Fig. 4

ID
ZDB-FIG-101102-6
Publication
Bagnat et al., 2010 - Cse1l Is a Negative Regulator of CFTR-Dependent Fluid Secretion
Other Figures
All Figure Page
Back to All Figure Page
Fig. 4

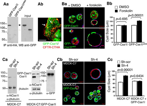
 Cse1l Negatively Regulates Fluid Secretion in Mammalian MDCK-C7 Cells

(Aa) Zebrafish GFP-Cse1l, but not GFP-Cse1ls866, coimmunoprecipitates with human CFTR-CTHA.

(Ab) Partial colocalization (arrows) of GFP-Cse1l and CFTR-CTHA in transfected HEK293 cells. N indicates nucleus. Scale bar represents 10 μm.

(B) Overexpression of zebrafish GFP-Cse1l abrogates the stimulatory effect of forskolin on CFTR-dependent fluid secretion in 3D cultures of mammalian MDCK-C7 cells.

(Ba) MDCK-C7 cells were grown on Matrigel for 4 days, and forskolin (1 μM) was then added for 16 hr before the cysts were fixed and imaged. Green is GFP, red is F-actin, and blue is β-catenin. Scale bars represent 50 μm.

(Bb) Quantification of data from (Ba) (n = 161 for GFP-Cse1ls866; n = 131 for GFP-Cse1l). Error bars indicate standard error of the mean.

(C) Depletion of Cse1l leads to increased fluid secretion in 3D cultures of MDCK-C7 cells.

(Ca) Immunoblot showing knockdown of dog Cse1l in cells expressing a shRNA targeting Cse1l (Sh-4) but not in control cells expressing a nonsilencing shRNA (Sh-scr).

(Cb) Knockdown of dog Cse1l leads to lumen expansion in control but not in GFP-Cse1l-expressing MDCK-C7 cells in 3D cultures (5 days in Matrigel) following forskolin treatment. Red is F-actin, green is β-catenin in upper panels and GFP in lower panels, and blue is ToPro. Scale bars represent 50 μm.

(Cc) Quantification of data from (Cb) (n = 200 for control; n = 149 for GFP-Cse1l). Error bars indicate standard error of the mean.

Expression Data

Expression Detail
Antibody Labeling
Phenotype Data

Phenotype Detail
Acknowledgments
This image is the copyrighted work of the attributed author or publisher, and ZFIN has permission only to display this image to its users. Additional permissions should be obtained from the applicable author or publisher of the image. Full text @ Curr. Biol.