Fig. 6
| 
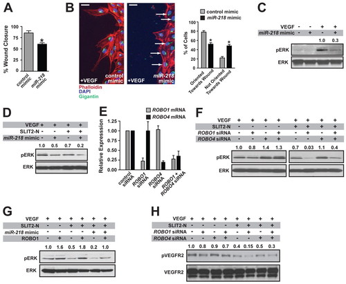
 miR-218 regulates the response of endothelial cells to VEGF through the regulation of Slit/Robo signaling. (A) HUVEC transfected with miR-218 mimic have reduced VEGF-stimulated migration in a scratch wound assay. Measurements were taken 16 hours after scratch wounding. *, P<0.05 compared with control mimic. (B) Polarity, assessed by the arrangement of the Golgi apparatus (visualized by Gigantin staining, green) in relation to the scratch surface, was visualized and quantified, demonstrating polarity defects in miR-218 mimic-transfected cells. Cells were scored as either polarized (Gigantin staining less than 45° from scratch face) or non-polarized (arrows) towards the wound edge. *, P<0.05 compared with control mimic. Scale bars: 25 μm. (C) Defective MAP kinase signaling in VEGF-treated HUVEC transfected with miR-218 mimic as determined by blotting for phospho-ERK. Densitometric quantification is shown above the lanes, with the VEGF-treated control sample being set to 1.0. Densitometric values were normalized to that of the loading control. (D) Pretreatment of cells with SLIT2-N resulted in increased inhibition of MAP kinase pathway activity in miR-218-transfected cells. (E) Real-time qRT-PCR confirmed knockdown in ROBO1 and ROBO4 in siRNA-transfected cells. (F) Defective VEGF-dependent MAP kinase signaling in HUVEC transfected with ROBO1 siRNA, enhanced MAP kinase signaling with ROBO4 siRNA, and partial rescue of ROBO1 siRNA defects with ROBO4 siRNA, in the presence or absence of SLIT2-N. The left and right panels are from the same blot, with identical exposures. (G) Rescue of the MAP kinase signaling defect by overexpression of ROBO1 in miR-218 mimic-transfected cells. (H) Defects in VEGF-dependent phospho-VEGFR2 in ROBO1 siRNA-transfected cells. Data in A, B and E are mean + s.e.m. | 
 
        