FIGURE

Fig. 7

ID
ZDB-FIG-110812-8
Publication
Paridaen et al., 2011 - The nucleolar GTP-binding proteins Gnl2 and nucleostemin are required for retinal neurogenesis in developing zebrafish
Other Figures
All Figure Page
Back to All Figure Page
Fig. 7

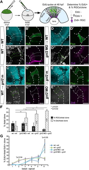
Gnl2 acts non-cell autonomously in retinal cell cycle exit and differentiation. (A) Experimental setup. Cells are taken from sphere-stage donor embryos that have been injected with fluorescein-dextran and biotin-dextran and are subsequently transplanted into the prospective eye field of shield-stage unlabelled host embryos. Embryos were exposed to a 30-minute EdU pulse at 48 hpf and were fixed immediately. Clones were examined for the proportion of EdU+ proliferating cells and zn8+ RGCs. (B–E) Single-plane confocal images of clones of transplanted cells showing DAPI-counterstained nuclei (cyan, top left), streptavidin-Alexa488 (green, top right), EdU (white, bottom left) and zn8-stained RGCs (magenta, bottom right). Clones of transplanted cells are outlined by dotted lines (white or green). The retina is outlined with dashed white lines. Shown are clones transplanted from WT donor to WT host (B), WT donor to gnl2 mutant host (C), 2 ng gnl2 MO-injected donor to WT host (D) and 2 ng gnl2 MO-injected donor to 2 ng gnl2 MO-injected host (E). (F) Quantification of the percentage of EdU+ (black bars) and zn8+ RGCs (striped bars) within transplanted clones for each of the experimental groups. Statistics: Two-tailed Student′s t-test, p-values indicated above the bars (*p < 0.01, **p < 0.02). Error bars represent the standard deviation. (G) Distribution of EdU+ cells within the clones of transplanted cells. The clones were divided along their baso-apical axis in 6 equidistant bins and the percentage of EdU+ cells/bin was determined. Clones from WT→WT and WT→gnl2 mutant, and gnl2→WT and gnl2gnl2 show similar distribution of EdU+ cells along the apico-basal axis. In contrast, the distribution at bins 2 and 6 is significantly different between WT→WT and WT→gnl2 mutant, and gnl2→WT and gnl2gnl2 clones. Statistics: Two-tailed Student′s t-test. Error bars represent SEM. Scalebar 25 μm.

Expression Data

Expression Detail
Antibody Labeling
Phenotype Data

Phenotype Detail
Acknowledgments
This image is the copyrighted work of the attributed author or publisher, and ZFIN has permission only to display this image to its users. Additional permissions should be obtained from the applicable author or publisher of the image.

Reprinted from Developmental Biology, 355(2), Paridaen, J.T., Janson, E., Utami, K.H., Pereboom, T.C., Essers, P.B., van Rooijen, C., Zivkovic, D., and Macinnes, A.W., The nucleolar GTP-binding proteins Gnl2 and nucleostemin are required for retinal neurogenesis in developing zebrafish, 286-301, Copyright (2011) with permission from Elsevier. Full text @ Dev. Biol.