FIGURE

Fig. 3

ID
ZDB-FIG-111018-35
Publication
Lewis et al., 2011 - Celsr3 Is Required for Normal Development of GABA Circuits in the Inner Retina
Other Figures
All Figure Page
Back to All Figure Page
Fig. 3

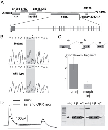
zvm7w65 has a mutation in celsr3 gene.

A) A diagram of the genetic locus of celsr3. B) The zvm7w65 fish have a mutation in celsr3 that creates a stop codon at nt postion 651 of exon1. C) A diagram of predicted morpholino interaction sites (bars). Injection of splice site morpholinos results in abnormal splicing of celsr3 mRNA. Levels of correctly spliced celsr3 were determined using primers to exon1 and exon2 in a qPCR rxn (middle panel) and by agarose gel electrophoresis (bottom panel right side). Incorrect splicing can be seen in morpholino injected (inj) animals using primers in intron 1 and exon3, which do not give a product in the uninjected (uninj) animals (left bottom panel). D) Morpholino injected zvm7w65 heterozygotes that are OKR-negative have an increased b-wave (n = 4) compared to uninjected siblings. Black bar indicates 3 sec. light pulse.

Expression Data

Expression Detail
Antibody Labeling
Phenotype Data
Fish:
Knockdown Reagent:
Observed In:
Stage Range: Day 5 to Day 6

Phenotype Detail
Acknowledgments
This image is the copyrighted work of the attributed author or publisher, and ZFIN has permission only to display this image to its users. Additional permissions should be obtained from the applicable author or publisher of the image. Full text @ PLoS Genet.