FIGURE

Fig. S5

ID
ZDB-FIG-120130-15
Publication
Kagermeier-Schenk et al., 2011 - Waif1/5T4 Inhibits Wnt/β-Catenin Signaling and Activates Noncanonical Wnt Pathways by Modifying LRP6 Subcellular Localization
Other Figures
All Figure Page
Back to All Figure Page
Fig. S5

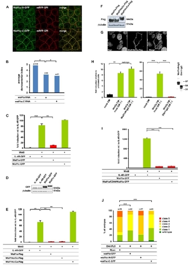
Figure S5. The extracellular domain of Waif1a is required, but not sufficient for the inhibition of Wnt/β-catenin signaling, related to figure 5.

(A) Zebrafish Waif1a deletion constructs tagged with GFP are expressed and correctly localized to the plasma membrane when injected as RNA into zebrafish embryos. EVL cells at sphere stage are shown.

(B) waif1aΔC (200 pg) is equally potent as full-length waif1a (200 pg) in causing ventralization quantified with the dorsoanterior index when injected into the dorsal side of Xenopus embryos. *, p<0.05 Student′s t-test.

(C) Zebrafish Waif1c-GFP does not inhibit Wnt8-induced pBAR activation in HEK293T cells, while Waif1a-GFP does. ** p<0.01, *** p<0.001 Student′s t-test.

(D) Anti-GFP Western blot of lysates used for the experiment in C showing comparable expression levels of Waif1a-GFP and Waif1c-GFP.

(E) A chimeric construct containing the Waif1a N-terminal extracellular and transmembrane domain and the Waif1c C-terminal intracellular domain (Waif1Na/Cc) tagged with Flag tag inhibits Wnt8- induced pBAR activity in HEK293Tcells, while a chimera of the Waif1c N-terminus with the Waif1a transmembrane domain and C-terminus (Waif1Nc/Ca) does not. ** p<0.01, *** p<0.001 Student′s ttest.

(F) Anti-Flag Western blot of lysates used for the experiment in E showing similar expression levels of full-length Waif1a-Flag, Waif1Na/Cc-Flag and Waif1Nc/Ca-Flag.

(G) Waif1Nc/Ca-Flag is correctly localized to the plasma membrane in HEK293T cells.

(H) Media conditioned with a secreted version of the Waif1a extracellular domain (Waif1aN fused to the Fc fragment of human IgG, Waif1aN-IgG) cannot inhibit pBAR activation in HEK293T cells induced by Wnt3a CM, while media conditioned with Dkk1-IgG can. Western blots show that the CMs contained similar amounts of Waif1aN-IgG and Dkk1-IgG. **, p<0.01, ***, p<0.001 Student′s t-test.

(I) The Waif1a transmembrane domain is not required for its function as inhibitor of Wnt/β-catenin signaling. A construct where the Waif1a transmembrane domain is exchanged with that of CD44 (Waif1a/CD44/Waif1a-GFP) is as potent as wild-type Waif1a-GFP in inhibiting Wnt8- induced pBAR activity in HEK293 cells. *** p<0.001 Student′s t-test.

(J) waif1a inhibits activation of β-catenin signaling by Wnt-independent forced interaction of Frizzled and LRP receptors in zebrafish embryos. 85 pg of full-length waif1a-GFP RNA significantly reduced the phenotypes induced by 0.8 pg of dkk1fz5 RNA (***, p<0.001 Chi-Square test). In contrast, equimolar amounts of waif1aΔN-GFP RNA did not have any activity, while waif1aΔC-GFP efficiently rescued. Embryos were scored using the classification presented in Figure 2A.

Expression Data

Expression Detail
Antibody Labeling
Phenotype Data

Phenotype Detail
Acknowledgments
This image is the copyrighted work of the attributed author or publisher, and ZFIN has permission only to display this image to its users. Additional permissions should be obtained from the applicable author or publisher of the image.

Reprinted from Developmental Cell, 21(6), Kagermeier-Schenk, B., Wehner, D., Ozhan-Kizil, G., Yamamoto, H., Li, J., Kirchner, K., Hoffmann, C., Stern, P., Kikuchi, A., Schambony, A., and Weidinger, G., Waif1/5T4 Inhibits Wnt/β-Catenin Signaling and Activates Noncanonical Wnt Pathways by Modifying LRP6 Subcellular Localization, 1129-43, Copyright (2011) with permission from Elsevier. Full text @ Dev. Cell