FIGURE

Fig. 5

ID
ZDB-FIG-120206-38
Publication
Bedell et al., 2012 - The lineage-specific gene ponzr1 is essential for zebrafish pronephric and pharyngeal arch development
Other Figures
All Figure Page
Back to All Figure Page
Fig. 5

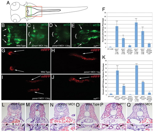
ponzr1 is required for anterior kidney form and function. (A) A drawing of a larval zebrafish at 3-4 dpf. The green box is the area of the larva seen in images B-E, and the red box is the area seen in images G-J. (B) Tg(wt1b:EGFP) larvae (Perner et al., 2007) mark podocytes surrounding the glomerulus (arrowhead) and the pronephric tubules (arrows). (C,D) ponzr1 morphants show a loss of fluorescence in the area surrounding the glomerulus, except at the midline (brackets). The pronephric tubular staining is lost (arrows) in a dose-dependent manner (D: 1 ng MO1; E: 1.5 ng MO1). (E) noitb21–/– mutant embryos exhibit a loss of fluorescence around the glomerulus (brackets) and the pronephric tubule fluorescence runs posteriorly instead of laterally (arrows). (F) Two ponzr1 MOs induce a similar phenotype that is ameliorated in mismatch control MO injections. (G) mRFP appears bilaterally in the curvature of the pronephric tubules (arrows) in control embryos due to glomerular filtration. (H-J) In ponzr1 morphants, mRFP is collected in a more posterior part of the tubules – sometimes only one pronephric tubule collects fluorescence and sometimes fluorescence is seen in both (H: 1 ng MO1; I: 1.5 ng MO1). A similar phenotype is seen in noitb21–/– mutant embryos (J). (K) Percentage of embryos with the filtration phenotype. (L-Q) Larvae at 4dpf that have been sectioned and H&E stained. (L) Uninjected embryos show a glomerulus (arrowhead) with two pronephric tubules (arrows). (M) noitb21–/– mutant embryo has a glomerulus (arrowhead) but shows dilated tubules (arrow). (N) ponzr1 morphants show dilated pronephric tubules (arrows) with no glomerulus. (O) The posterior pronephric tubules in wild-type embryos (arrows). noitb21–/– mutant (P) and ponzr1 morphant embryos (Q) both show dilated tubules (arrows). **P<0.01, ***P<0.001

Expression Data
Genes:
Fish:
Knockdown Reagent:
Anatomical Terms:
Stage: Protruding-mouth

Expression Detail
Antibody Labeling
Phenotype Data
Fish:
Knockdown Reagents:
Observed In:
Stage Range: Protruding-mouth to Day 4

Phenotype Detail
Acknowledgments
This image is the copyrighted work of the attributed author or publisher, and ZFIN has permission only to display this image to its users. Additional permissions should be obtained from the applicable author or publisher of the image. Full text @ Development