FIGURE

Fig. 1

ID
ZDB-FIG-120717-31
Publication
Oehlers et al., 2012 - Retinoic acid suppresses intestinal mucus production and exacerbates experimental enterocolitis
Other Figures
All Figure Page
Back to All Figure Page
Fig. 1

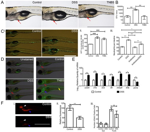
DSS exposure causes a distinct enterocolitis in zebrafish larvae when compared with TNBS exposure. (A) Whole-mount live imaging of control, DSS-and TNBS-exposed larvae. Red arrows indicate liver. (B) Comparison of recovered microbiota from homogenates of control, DSS- and TNBS-exposed larvae (n=7). (C) Characterization of neutrophilic inflammation in zebrafish larvae by: (i) live imaging of Tg(mpx:EGFP)i114 larvae; (ii) enumeration of neutrophils by FACS (n=5); and (iii) enumeration of intestinal neutrophils (n≥30 per group; three biological replicates). (D) Comparison of DAF-FM-DA staining in wild-type larvae treated as indicated. Red arrow indicates heart, blue arrow indicates cleithrum and yellow arrow indicates notochord. (E) Quantitative PCR analysis of pro-inflammatory cytokine and proliferating cell nuclear antigen gene expression in untreated and DSS-treated 6 dpf larvae (n=4). (F) Characterization of cellular proliferation in zebrafish larvae by: (i) live imaging of resazurin-stained larvae; (ii) quantification of fluorescence from live imaging (n=19); and (iii) manual counting of BrdU-positive cells in the gut and trunk (n=7). White arrowhead indicates otic vesicle and blue arrowhead indicates intestine in live images. Error bars indicate s.e.m.; ***P<0.0001, **P<0.01 and *P<0.05 as determined by ANOVA (B,C) or Student’s t-tests (E,F). Scale bars: 1 mm.

Expression Data
Genes:
Fish:
Condition:
Anatomical Terms:
Stage: Day 6

Expression Detail
Antibody Labeling
Phenotype Data

Phenotype Detail
Acknowledgments
This image is the copyrighted work of the attributed author or publisher, and ZFIN has permission only to display this image to its users. Additional permissions should be obtained from the applicable author or publisher of the image. Full text @ Dis. Model. Mech.