FIGURE

Fig. S3

ID
ZDB-FIG-120816-4
Publication
Provost et al., 2012 - Ribosomal biogenesis genes play an essential and p53-independent role in zebrafish pancreas development
Other Figures
All Figure Page
Back to All Figure Page
Fig. S3

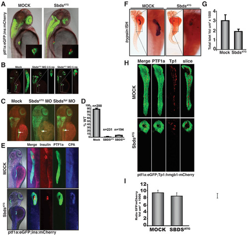
Further characterization of the pancreatic phenotype in SbdsATG MO-injected embryos. (A) At 48 hpf, both control and SbdsATG MO-injected ptf1a:eGFP;ins:mCherry embryos appear similar. Pancreatic progenitor cells have been correctly specified and ptf1a:eGFP-positive cells have migrated to achieve contact with the principal islet (red). (B) The SbdsATG MO disrupts pancreas development in a dose-dependent manner. Ptf1a:eGFP;ins:mCherry embryos were imaged at 72 hpf revealing a dose-dependent reduction in pancreatic volume (green). (C) Similar to the SbdsATG MO, a splice-blocking SbdsSpl MO also disrupts pancreatic progenitor expansion (green). (D) Quantification of the pancreatic progenitor phenotype in SbdsATG MO- and SbdsSpl MO-injected embryos, assessed at 72 hpf in three independent experiments. (E) Residual pancreatic cells in ptf1a:eGFP;ins:mCherry embryos injected with SbdsATG MO express carboxypeptidase (CPA) as detected by immunofluorescence (blue). (F) Residual pancreatic cells in SbdsATG MO-injected embryos are positive for trypsin expression by in situ hybridization. (G) Quantification of total islet volume in control and SbdsATG MO-injected embryos at 72 hpf (P=0.07). (H) The relative number of Notch-responsive progenitor cells in the developing pancreas is not affected by SbdsATG MO injection. Notch activity, as assessed by the transgenic Notch reporter line Tp1:hmgb1-mCherry, is ongoing in SbdsATG MO-injected embryos at 72 hpf. (I) Quantification of the ratio of GFP/mCherry volumes in control and SbdsATG MO-injected embryos.

Expression Data

Expression Detail
Antibody Labeling
Phenotype Data

Phenotype Detail
Acknowledgments
This image is the copyrighted work of the attributed author or publisher, and ZFIN has permission only to display this image to its users. Additional permissions should be obtained from the applicable author or publisher of the image. Full text @ Development