FIGURE

Fig. S1

ID
ZDB-FIG-121214-10
Publication
Li et al., 2012 - SUMO1-activating enzyme subunit 1 is essential for the survival of hematopoietic stem/progenitor cells in zebrafish
Other Figures
All Figure Page
Back to All Figure Page
Fig. S1

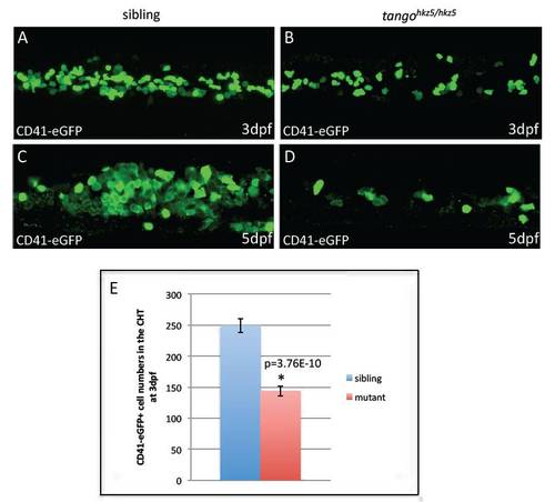
CD41-eGFP+ HSPCs are reduced in the CHT of tangohkz5 mutants. (A-D) Immunostaining of eGFP in the CHT of tangohkz5/hkz5 mutant embryos and their siblings at 3 dpf and 5 dpf. (E) Quantification of CD41eGFP+ cell number in the CHT of 3 dpf tangohkz5/hkz5 mutant embryos and siblings. Error bars represent s.e.m.

Expression Data

Expression Detail
Antibody Labeling
Phenotype Data
Fish:
Observed In:
Stage Range: Protruding-mouth to Day 5

Phenotype Detail
Acknowledgments
This image is the copyrighted work of the attributed author or publisher, and ZFIN has permission only to display this image to its users. Additional permissions should be obtained from the applicable author or publisher of the image. Full text @ Development