FIGURE

Fig. 5

ID
ZDB-FIG-130115-9
Publication
Chiavacci et al., 2012 - MicroRNA 218 Mediates the Effects of Tbx5a Over-Expression on Zebrafish Heart Development
Other Figures
All Figure Page
Back to All Figure Page
Fig. 5

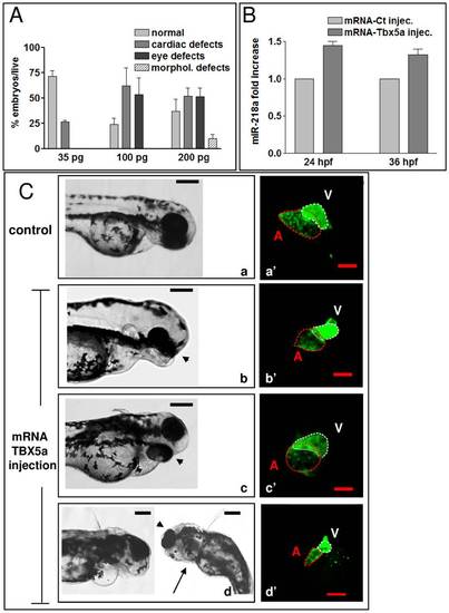
tbx5 over-expression causes eye, cardiac and fin defects.

A, phenotypes generated by increasing doses of tbx5a mRNA. The percentage of embryos with the indicated defects was averaged across multiple independent experiments. The total number of embryos analyzed was as follows: mRNA-Tbx5a (35 pg) n = 48; mRNA-Tbx5a (100 pg) n = 199; mRNA-Tbx5a (200 pg) n = 131;. B, qRT-PCR analysis of miR-218a relative expression in 24 and 34 hpf embryos injected with 100 pg of tbx5a mRNA compared with embryos injected with 100 pg of GFP mRNA. C, phase-contrast and confocal images of representative transgenic Tg(cmlc2:eGFP) embryos at 72 hpf showing eye, heart and fin morphological defects induced by the injection of 100 pg (b,b′–c-c′) or of 200 pg (d,d′) of tbx5a mRNA. Arrowheads indicate eye alteration, arrows show fin absence. Labels: A, atrium, V, ventricle. Dotted lines encircle ventricle (white) and atrium (red). Scale bars: black 100 μm, red 25 μm.

Expression Data

Expression Detail
Antibody Labeling
Phenotype Data

Phenotype Detail
Acknowledgments
This image is the copyrighted work of the attributed author or publisher, and ZFIN has permission only to display this image to its users. Additional permissions should be obtained from the applicable author or publisher of the image. Full text @ PLoS One