FIGURE

Fig. 6

ID
ZDB-FIG-130117-10
Publication
Bubenshchikova et al., 2012 - Wtip and Vangl2 are required for mitotic spindle orientation and cloaca morphogenesis
Other Figures
All Figure Page
Back to All Figure Page
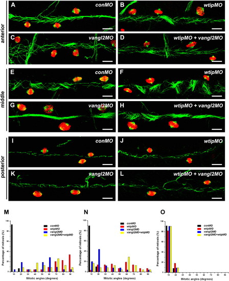
Fig. 6

wtip knockdown leads to mitotic cell division defects in the pronephros.

Whole-mount immunofluorescence of mitotic spindles for the 48 hpf pronephros were stained with anti-acetylated α-tubulin (cilia, green), anti-α-tubulin (spindle, green) and anti-phosphorylated histone H3 (pH3, red) for the anterior (A–D), middle (E–H) and posterior (I–L) pronephros. In control embryos, cells with mitotic spindle fibers oriented in the longitudinal plane of the anterior (A), middle (E) and posterior (I) pronephros. In the anterior (A–D) and middle (E–H) pronephros, wtip morphants (B,F,J), vangl2 morphants (C,G,K) and wtip + vangl2 morphants (D,H,L) resulted in mitotic spindle orientation defects. The posterior pronephros (I–K) showed mitotic spindles oriented normally in the longitudinal plan (I–L). Mitotic spindle angles were photographed by confocal imaging in the three segments of the anterior (A–D,M), middle (E–H,N) and posterior (I–L,O) pronephros at 48 hpf. The angle between the long axis of the pronephros and the spindle fibers was measured; angles were grouped into 10 degree bins. Scale bars are 100 μm in A–L.

Expression Data

Expression Detail
Antibody Labeling
Phenotype Data
Fish:
Knockdown Reagents:
Observed In:
Stage: Long-pec

Phenotype Detail
Acknowledgments
This image is the copyrighted work of the attributed author or publisher, and ZFIN has permission only to display this image to its users. Additional permissions should be obtained from the applicable author or publisher of the image. Full text @ Biol. Open