FIGURE

Fig. 1

ID
ZDB-FIG-130228-32
Publication
Shimada et al., 2012 - A high-throughput fluorescence-based assay system for appetite-regulating gene and drug screening
Other Figures
All Figure Page
Back to All Figure Page
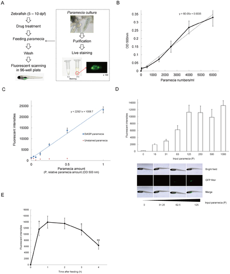
Fig. 1

Zebrafish feeding assay using 4-Di-10-ASP labeled paramecia.

(A) Schematic representation of the feeding assay. (B) The actual numbers of paramecia correlated with optical density at 500 nm (OD500). (C) Correlation between the relative amount of paramecia (P) and fluorescent intensity. (D) Fluorescent intensities of ingested paramecia in zebrafish. The fluorescent intensities of paramecia in zebrafish abdomen increased independently to the numbers of introduced-paramecia. All values are mean ± SEM, n = 15. (E) Fluorescent intensities after free-feeding of 4-10-Di-ASP-labeled paramecia. Fluorescent intensities of ingested paramecia were at maximum levels 1-3 h after feeding. All values are mean ± SEM, n = 15, *P<0.05, **P<0.01 compared with 1 h after feeding.

Expression Data

Expression Detail
Antibody Labeling
Phenotype Data

Phenotype Detail
Acknowledgments
This image is the copyrighted work of the attributed author or publisher, and ZFIN has permission only to display this image to its users. Additional permissions should be obtained from the applicable author or publisher of the image. Full text @ PLoS One