FIGURE

Fig. 1

ID
ZDB-FIG-130730-1
Publication
Wilfinger et al., 2013 - Cell type and tissue specific function of islet genes in zebrafish pancreas development
Other Figures
All Figure Page
Back to All Figure Page
Fig. 1

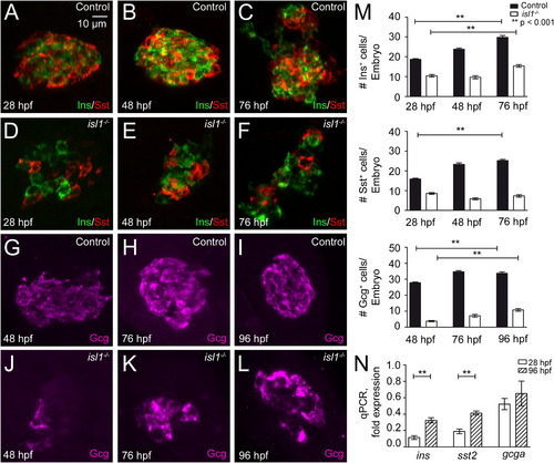
Reduced expression of endocrine hormones in isl1 mutants. (A–F) Confocal image projections of the pancreatic islet in control (A–C) and isl1-/- embryos (D–F) that were co-immunostained for Ins (green) and Sst (red) at 28 hpf (A, D), 48 hpf (B, E) and 76 hpf (C, F). (G–L) Immunostainings for Gcg (purple) in control (G–I) and in isl1-/- embryos (J–L) at 48 hpf (G, J), 76 hpf (H, K) and 96 hpf (I, L). All embryos are shown from ventral with the anterior to the left. (M) Quantitative analysis of hormone expressing cells in control and isl1-/- embryos. Bars show mean+SEM. (N) Relative expression levels of ins, gcga and sst2 mRNA in isl1-/- mutant fish in relation to control littermates as revealed by qPCR analyses of whole embryo RNA preparations, normalized to EF1α.

Expression Data
Antibodies:
Fish:
Anatomical Terms:
Stage Range: Prim-5 to Day 4

Expression Detail
Antibody Labeling
Phenotype Data
Fish:
Observed In:
Stage Range: Prim-5 to Day 4

Phenotype Detail
Acknowledgments
This image is the copyrighted work of the attributed author or publisher, and ZFIN has permission only to display this image to its users. Additional permissions should be obtained from the applicable author or publisher of the image.

Reprinted from Developmental Biology, 378(1), Wilfinger, A., Arkhipova, V., and Meyer, D., Cell type and tissue specific function of islet genes in zebrafish pancreas development, 25-37, Copyright (2013) with permission from Elsevier. Full text @ Dev. Biol.