FIGURE

Fig. 3

ID
ZDB-FIG-131007-3
Publication
Andersson et al., 2012 - Adenosine Signaling Promotes Regeneration of Pancreatic beta Cells In Vivo
Other Figures
All Figure Page
Back to All Figure Page
Fig. 3

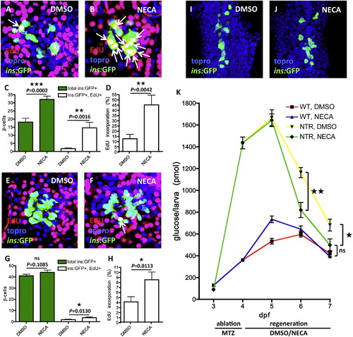
NECA Has a Modest Effect on Normal β Cell Development but Strongly Accelerates β Cell Regeneration

(A–D) Tg(ins:GFP);Tg(ins:CFP-NTR) larvae were treated with MTZ from 3-4 dpf to ablate the β cells and subsequently treated with DMSO/NECA and EdU during regeneration from 4-6 dpf. EdU was developed in red, and nuclei were counterstained with topro (in blue). (A) Confocal image of a 6 dpf DMSO-treated larva displaying one β cell that had incorporated EdU (arrow) during regeneration from 4-6 dpf. (B) Confocal image of a 6 dpf NECA-treated larva displaying ten β cells that had incorporated EdU (arrows) during regeneration from 4-6 dpf. (C) Quantification of the total number of β cells (green bars) and β cells that had incorporated EdU (white bars) per larva during DMSO or NECA treatment from 4-6 dpf during β cell regeneration. (D) Rate of EdU incorporation, displayed as the percentage of β cells that incorporated EdU. n = 18 larvae for each group.

(E–H) Tg(ins:GFP) larvae were treated with DMSO/NECA and EdU from 4-6 dpf to assess EdU incorporation in β cells during normal development. EdU was developed in red, and nuclei were counterstained with topro (in blue). (E) Confocal image of a 6 dpf DMSO-treated larva showing no EdU incorporation in its β cells between 4 and 6 dpf of normal development. (F) Confocal image of a 6 dpf NECA-treated larva displaying one β cell that had incorporated EdU between 4 and 6 dpf of normal development. (G) Quantification of the total number of β cells (green bars) and β cells that had incorporated EdU (white bars) per larva during DMSO or NECA treatment from 4-6 dpf of normal development. (H) Rate of EdU incorporation, displayed as the percentage of β cells that incorporated EdU. n = 25 larvae for DMSO treated, and n = 32 larvae for NECA treated.

(I and J) During normal development of the dorsal pancreatic bud, Tg(ins:GFP) embryos were treated with DMSO or NECA from 6-18 hpf. Nuclei were counterstained with topro (blue). (I) Confocal projection of a DMSO-treated Tg(ins:GFP) embryo at 18 hpf. (J) Confocal projection of a NECA-treated Tg(ins:GFP) embryo at 18 hpf. We observed no significant difference in the number of β cells.

(K) Free glucose levels during β cell regeneration in the presence of DMSO or NECA. After being treated with MTZ from 3-4 dpf, the larvae either had an islet depleted of β cells owing to the expression of Tg(ins:CFP-NTR) (NTR), or a normal islet because they were wild-type (WT). The larvae were subsequently treated with DMSO or NECA from 4-7 dpf. Free glucose levels were significantly lower in NTR larvae treated with NECA (green line) than in NTR larvae treated with DMSO (yellow line), after treatment for 2 days (from 1,164 to 820 pmol/larva, p = 0.0031) and 3 days (from 681 to 498 pmol/larva, p = 0.0292) days. n = 40 larvae (four pools of ten larvae) per data point. Error bars represent SEM. See also Figure S3.

Expression Data
Gene:
Fish:
Conditions:
Anatomical Term:
Stage Range: 14-19 somites to Day 6

Expression Detail
Antibody Labeling
Phenotype Data
Fish:
Conditions:
Observed In:
Stage Range: 14-19 somites to Day 6

Phenotype Detail
Acknowledgments
This image is the copyrighted work of the attributed author or publisher, and ZFIN has permission only to display this image to its users. Additional permissions should be obtained from the applicable author or publisher of the image.

Reprinted from Cell Metabolism, 15(6), Andersson, O., Adams, B.A., Yoo, D., Ellis, G.C., Gut, P., Anderson, R.M., German, M.S., and Stainier, D.Y., Adenosine Signaling Promotes Regeneration of Pancreatic beta Cells In Vivo, 885-894, Copyright (2012) with permission from Elsevier. Full text @ Cell Metab.