FIGURE

Fig. 7

ID
ZDB-FIG-131213-63
Publication
Dohn et al., 2013 - Planar cell polarity proteins differentially regulate extracellular matrix organization and assembly during zebrafish gastrulation
Other Figures
All Figure Page
Back to All Figure Page
Fig. 7

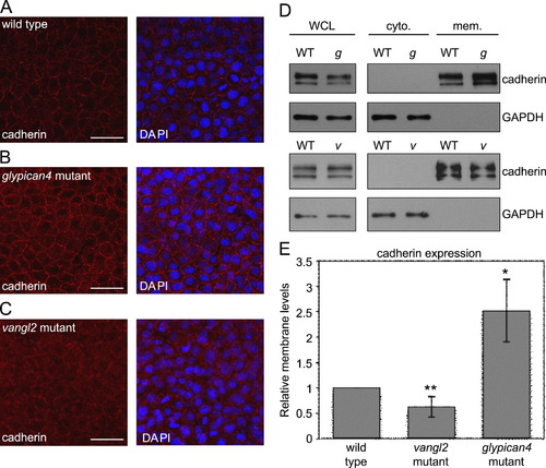
Glypican4 mutant embryos have increased levels of membrane cadherin protein. (A–C) Confocal images of cadherin expression (without or with nuclear DAPI staining) in tailbud stage wild type, glypican4 mutant, and vangl2 mutant embryos. Scale bars=20 μm. (D) Western blot analysis of cadherin expression in embryonic cytoplasmic (cyto.) and membrane (mem.) protein fractions. Cadherin and GAPDH expression in whole cell lysates (WCL) prior to fractionation are also shown. WT, g, and v denote protein extracts obtained from wild type, glypican4 mutant, and vangl2 mutant embryos, respectively. (E) Quantification of western blot fractionation data from triplicate experiments displayed as relative membrane cadherin expression normalized to GAPDH levels in WCL (**p<0.02, *p<0.009).

Expression Data

Expression Detail
Antibody Labeling
Phenotype Data

Phenotype Detail
Acknowledgments
This image is the copyrighted work of the attributed author or publisher, and ZFIN has permission only to display this image to its users. Additional permissions should be obtained from the applicable author or publisher of the image.

Reprinted from Developmental Biology, 383(1), Dohn, M.R., Mundell, N.A., Sawyer, L.M., Dunlap, J.A., and Jessen, J.R., Planar cell polarity proteins differentially regulate extracellular matrix organization and assembly during zebrafish gastrulation, 39-51, Copyright (2013) with permission from Elsevier. Full text @ Dev. Biol.