FIGURE

Fig. S5

ID
ZDB-FIG-140522-17
Publication
Nissim et al., 2014 - Prostaglandin E2 regulates liver versus pancreas cell-fate decisions and endodermal outgrowth
Other Figures
All Figure Page
Back to All Figure Page
Fig. S5

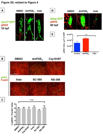
Impact of PGE2 on Proliferation during Liver vs. Pancreas Specification and during Liver Bud Outgrowth (Related to Figure 4) (A) Confocal microscopy analysis of pHH3+ cells (red) in sox17:GFP (green) endoderm reporter fish at 18 hpf following modulation of PGE2 levels from 12-18 hpf. The number of pHH3+ sox17:GFP+ cells (yellow) does not differ significantly across conditions (n = 3 / treatment; mean ± SEM for DMSO 13 ± 1.53, dmPGE2 15.7 ± 6.89 (p=0.7247), Indo 12.67 ± 2.40 (p=0.9125); significance by t-test vs. DMSO). (B,C) Quantification of proliferating cells by the percentage of FoxA2+ endoderm cells that are also pHH3+ after 18 hours of pharmacologic modulation of PGE2 levels in bipotential endoderm progenitors derived from mES cells. No statistically significant changes in proliferation were observed across treatment conditions (Data represented as mean ± SEM; n = 6 / treatment; mean ± SEM for DMSO 3.938 ± 0.231, dmPGE2 4.017 ± 0.210, Cay10397 3.811 ± 0.455, Indo 4.323 ± 0.312, SC- 560 3.461 ± 0.200, NS-398 4.166 ± 0.433; n.s. = not significant by unpaired t-test of each treatment condition vs. control). (D,E) Confocal microscopy analysis of pHH3+ cells (red) in lfabp:GFP (green) liver reporter fish at 60 hpf following modulation of PGE2 levels from 24-60 hpf. The number of pHH3+ cells within the liver bud is quantified in (E). Exposure to dmPGE2 increases cell proliferation in the liver bud, whereas exposure to Indo decreases cell proliferation in the liver bud (Data represented as mean ± SEM; n = 3 / treatment; ***p=0.0005; significance by ANOVA).

Expression Data

Expression Detail
Antibody Labeling
Phenotype Data

Phenotype Detail
Acknowledgments
This image is the copyrighted work of the attributed author or publisher, and ZFIN has permission only to display this image to its users. Additional permissions should be obtained from the applicable author or publisher of the image.

Reprinted from Developmental Cell, 28(4), Nissim, S., Sherwood, R.I., Wucherpfennig, J., Saunders, D., Harris, J.M., Esain, V., Carroll, K.J., Frechette, G.M., Kim, A.J., Hwang, K.L., Cutting, C.C., Elledge, S., North, T.E., and Goessling, W., Prostaglandin E2 regulates liver versus pancreas cell-fate decisions and endodermal outgrowth, 423-437, Copyright (2014) with permission from Elsevier. Full text @ Dev. Cell