FIGURE

Fig. 5

ID
ZDB-FIG-140626-12
Publication
Okigawa et al., 2014 - Different combinations of Notch ligands and receptors regulate V2 interneuron progenitor proliferation and V2a/V2b cell fate determination
Other Figures
All Figure Page
Back to All Figure Page
Fig. 5

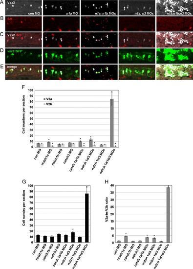
Notch1a is mainly required for the V2a/b fate decision, and Notch1a, Notch1b, and Notch3 are redundant for p2 progenitor cell maintenance. (A–G) Increased V2a and decreased V2b cell numbers were seen in notch1a, notch1a/notch1b, notch1a/notch3, and notch1a/notch1b/notch3, but not in notch1b, notch3, or notch1b/notch3 knockdown embryos. V2a and V2b cells were identified as vsx1:GFP/Vsx2 double positive- and vsx1:GFP/Scl double positive-cells, respectively. (A–E) side views of embryos at 24 hpf with anterior to the left, dorsal up. Bar scale: 50 µm. (F) V2a and V2b cell numbers per section. (G) Total V2 cell numbers (V2a+V2b) per section in notch knockdown embryos. (H) V2a-to-V2b ratio in notch knockdown embryos. (F–H) Control MO, n=21; notch1a MO, n=16; notch1b MO, n=9; notch3 MO, n=8; notch1a/notch1b MOs, n=19; notch1a/notch3 MOs, n=7; notch1b/notch3 MOs, n=12; notch1a/notch1b/notch3 MOs, n=14. Asterisks indicate statistically significant differences relative to the control (p<0.005). Error bars, SEM.

Expression Data
Gene:
Fish:
Knockdown Reagents:
Anatomical Terms:
Stage: Prim-5

Expression Detail
Antibody Labeling
Phenotype Data
Fish:
Knockdown Reagents:
Observed In:
Stage: Prim-5

Phenotype Detail
Acknowledgments
This image is the copyrighted work of the attributed author or publisher, and ZFIN has permission only to display this image to its users. Additional permissions should be obtained from the applicable author or publisher of the image.

Reprinted from Developmental Biology, 391(2), Okigawa, S., Mizoguchi, T., Okano, M., Tanaka, H., Isoda, M., Jiang, Y.J., Suster, M., Higashijima, S.I., Kawakami, K., Itoh, M., Different combinations of Notch ligands and receptors regulate V2 interneuron progenitor proliferation and V2a/V2b cell fate determination, 196-206, Copyright (2014) with permission from Elsevier. Full text @ Dev. Biol.