FIGURE

Fig. 1

ID
ZDB-FIG-140702-30
Publication
van der Vaart et al., 2014 - The DNA Damage-Regulated Autophagy Modulator DRAM1 Links Mycobacterial Recognition via TLR-MYD88 to Autophagic Defense
Other Figures
All Figure Page
Back to All Figure Page
Fig. 1

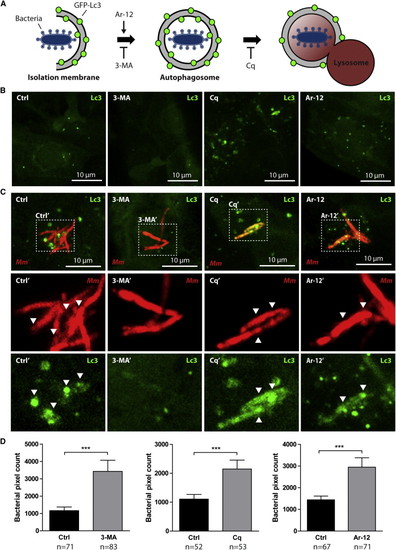
Stress-Induced Autophagy Is Not Beneficial for Defense of Zebrafish Embryos against Mycobacterial Infection

(A) Schematic representation of the effects of 3-MA, Cq, and Ar-12 on autophagosome formation and autophagic flux.

(B) GFP-Lc3 embryos 2 dpf were treated for 24 hr with DMSO (control), 3-MA, Cq, or Ar-12. Representative confocal micrographs of endothelial cells at 3 dpf are shown.

(C) GFP-Lc3 embryos treated as described for (A) injected with Mm. Representative confocal micrographs of infected cells at 3 dpf are shown. Boxed areas are detailed below; arrowheads indicate overlap between Mm and Lc3.

(D) AB/Tupfel long fin (AB/TL) embryos treated as described for (A) infected with Mm. Bacterial pixel counts were determined at 3 dpi.

Data (mean ± SEM) is pooled from at least two individual experiments (n e 50 embryos per group). See also Figure S1.

Expression Data
Gene:
Fish:
Conditions:
Anatomical Term:
Stage: Long-pec

Expression Detail
Antibody Labeling
Phenotype Data

Phenotype Detail
Acknowledgments
This image is the copyrighted work of the attributed author or publisher, and ZFIN has permission only to display this image to its users. Additional permissions should be obtained from the applicable author or publisher of the image. Full text @ Cell Host Microbe