FIGURE

Fig. 7

ID
ZDB-FIG-150129-15
Publication
Zhao et al., 2014 - Leptin and IL-6 Family Cytokines Synergize to Stimulate Müller Glia Reprogramming and Retina Regeneration
Other Figures
All Figure Page
Back to All Figure Page
Fig. 7

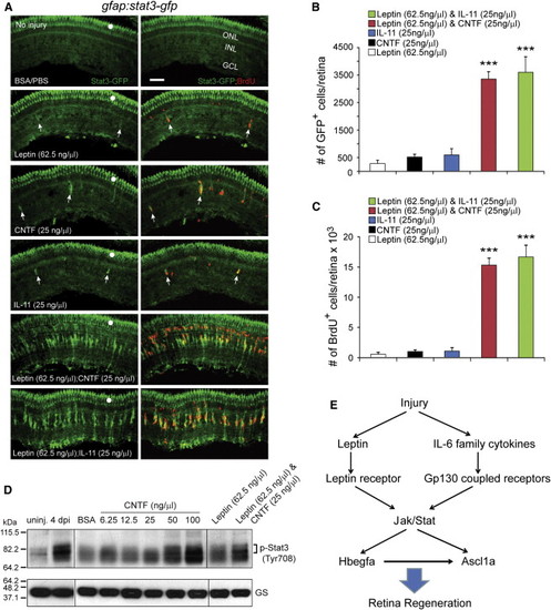
Leptin Synergizes with IL-11 and CNTF to Stimulate Jak/Stat3 Signaling in MG-Derived Progenitors

(A) Intravitreal injection of Leptin/CNTF, or Leptin/IL-11 into the eye of gfap:stat3-gfp fish stimulated Stat3-GFP expression and BrdU incorporation throughout the uninjured retina’s INL, whereas Leptin, CNTF, or IL-11 alone had little effect. Note that GFP reports activated p-Stat3 expression (Figures 1 and S2). White dots indicate autofluorescence unique to the green channel (see Figure S7K). The arrows point to MG-derived progenitors in the top four panels.

(B) Quantification of Stat3-GFP+ cells in (A). p < 0.001 (combination versus individual), n = 4.

(C) Quantification of BrdU+ cells in (A). p < 0.001 (combination versus individual), n = 4.

(D) Western blot shows that retinal injury or intravitreal injection of cytokines into an uninjured eye increases p-Stat3 expression. GS serves as the loading control.

(E) Model showing that Leptin and IL-6 family cytokines synergize to stimulate MG reprogramming and retina regeneration via a Jak/Stat3 signaling pathway, which is essential for activating reprogramming genes such as hbegf and ascl1a.

Error bars, SD. Scale bars, 50 µm.

Expression Data
Gene:
Fish:
Stage: Adult

Expression Detail
Antibody Labeling
Phenotype Data

Phenotype Detail
Acknowledgments
This image is the copyrighted work of the attributed author or publisher, and ZFIN has permission only to display this image to its users. Additional permissions should be obtained from the applicable author or publisher of the image. Full text @ Cell Rep.