FIGURE

Fig. S3

ID
ZDB-FIG-150918-1
Publication
Xue et al., 2015 - Genome-wide Analysis of the Zebrafish Klf Family Identifies Two Genes important for Erythroid Maturation
Other Figures
All Figure Page
Back to All Figure Page
Fig. S3

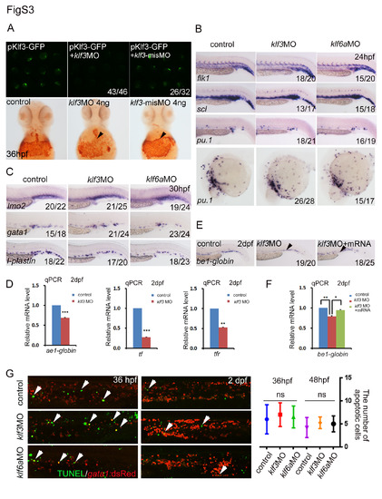
Validation of phenotypes in morphants.

(A) Upper panels, the pKlf3-GFP plasmid alone was injected into wild type embryos and GFP expressed normally (left). GFP expression was decreased or disappeared when co-injected with pKlf3-GFP plasmid and klf3MO (middle), while not altered with klf3 utr-misMO injection at the same dose of 4ng per embryos; lower panels, the O-dianisidine staining was attenuated in embryos injected with klf3MO but not with klf3 misMO, compared to controls. (B) The WISH data showed normal expression of flk1, scl and pu.1 when klf3 or klf6a was knocked down at 24 hpf. (C) The EMP markers lmo2, gata1 and l-plastin expression were not changed in both klf3a and klf6 morphants at 30 hpf. (D) The real-time PCR showed ae1-globin, tf and tfR expression was reduced in klf3 morphants at 2 dpf (mean ± SD, t-test, ***P<0.001, *P<0.05, n = 3). (E, F) The WISH and qPCR results showed that the expression of be1-globin was rescued by klf3 mRNA (with sequence that does not overlap with MO) in klf3 morphants (mean ± SD, t-test, **P<0.01, *P<0.05, n = 3). (G) Left panels, TUNEL assay displayed no significant changes in both morphants at 36 hpf and 2 dpf, compared to control embryos (the arrowheads indicate the apoptosis signals); right panel, the quantification of TUNEL signals.

Expression Data

Expression Detail
Antibody Labeling
Phenotype Data

Phenotype Detail
Acknowledgments
This image is the copyrighted work of the attributed author or publisher, and ZFIN has permission only to display this image to its users. Additional permissions should be obtained from the applicable author or publisher of the image.

Reprinted from Developmental Biology, 403(2), Xue, Y., Gao, S., Liu, F., Genome-wide Analysis of the Zebrafish Klf Family Identifies Two Genes important for Erythroid Maturation, 115-27, Copyright (2015) with permission from Elsevier. Full text @ Dev. Biol.