FIGURE

Fig. 6

ID
ZDB-FIG-150922-11
Publication
Li et al., 2015 - Integrative Analysis of Circadian Transcriptome and Metabolic Network Reveals the Role of De Novo Purine Synthesis in Circadian Control of Cell Cycle
Other Figures
All Figure Page
Back to All Figure Page
Fig. 6

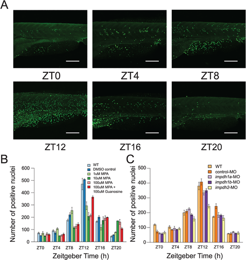
impdh2 mediates the circadian control of cell cycle.

(A) The BrdU staining in 5 dpf larvae represents the daily rhythm of S phase in cell cycle under LD conditions. (B) The amplitude of the S phase rhythm was attenuated when the larvae were treated with MPA. The effect of MPA was rescued when guanosine was added to MPA-treated larvae. The inhibitory effect of MPA on the S phase rhythm was in a dose-dependent manner and saturated at 10μM concentration. (C) The amplitude of the S phase rhythm decreased significantly in impdh2 morphants. At least three larvae were measured at each data point. Error bars represent the standard error of mean (SEM) among independent biological replicates. Scale bars, 200μm.

Expression Data

Expression Detail
Antibody Labeling
Phenotype Data
Fish:
Knockdown Reagent:
Observed In:
Stage: Day 5

Phenotype Detail
Acknowledgments
This image is the copyrighted work of the attributed author or publisher, and ZFIN has permission only to display this image to its users. Additional permissions should be obtained from the applicable author or publisher of the image. Full text @ PLoS Comput. Biol.