FIGURE

Fig. 6

ID
ZDB-FIG-160317-36
Publication
Liu et al., 2016 - Cannabinoid receptor signaling regulates liver development and metabolism
Other Figures
All Figure Page
Back to All Figure Page
Fig. 6

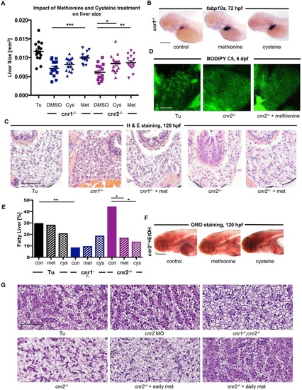
Treatment with methionine and cysteine can rescue liver development defects in Cnr mutants. (A) Scatter plot of liver morphometric measurements of cnr1-/- and cnr2-/- mutants after 100µM methionine or cysteine versus DMSO exposure from 24-72hpf. Results shown represent one independent experiment of triplicate experiments yielding similar results. Mean±s.e.m.; n>15. One-way ANOVA. ***P<0.001, cnr1-/- methionine versus control; **P<0.01, cnr2-/- methionine versus control; *P<0.05, cnr2-/- cysteine versus control. (B) fabp10a expression at 72hpf in cnr1-/- embryos after DMSO, methionine or cysteine exposure from 24-72hpf. (C) H&E staining of transverse sections of 120hpf larvae shows that treatment of cnr1-/- and cnr2-/- mutants with methionine partially restores WT liver histology. cnr1-/-, 6 abnormal/9; cnr1-/-+methionine, 5 normal/7; P=0.065 (Chi-square). cnr2-/-, 6 abnormal/9; cnr2-/-+methionine, 6 normal/8; P=0.043 (Chi-square). (D) Confocal microscopy images of livers in cnr2-/- larvae after BODIPY C5 incorporation with and without methionine treatment. Extensive biliary branching is observed in WT larvae, and decreased branching with lipid and cholestatic deposition in cnr2-/- mutants (7 abnormal/10). Treatment of cnr2-/- mutants with methionine causes increased biliary branching and decreased lipid accumulation (2 abnormal/6). (E) Percentage of larvae with fatty liver after ethanol-induced liver injury and with methionine or cysteine treatment for cnr1-/- and cnr2-/- larvae at 120hpf. n>30 samples. Fisher′s exact test. *P<0.05 and **P<0.01 for methionine and cysteine versus DMSO. (F) ORO stain in cnr2-/- embryos at 120hpf after 2% ethanol exposure alone or co-treated with 100µM methionine or cysteine from 96-120hpf. Liver region is outlined. (G) H&E staining of liver sections in 2-month-old male zebrafish. cnr2 morphant liver histology appears similar to that of WT; cnr2-/- and cnr1-/-; cnr2-/- double mutants have decreased cytoplasmic hepatocyte staining. Early methionine treatment of cnr2-/- mutants had no effect on liver histology; however, daily methionine altered histological appearance towards WT features, with increased cytoplasmic staining and decreased cytoplasm-to-nucleus ratios. n=5/group. Scale bars: 0.2mm in B,F; 0.1mm in C; 20µm in D; 50µm in G.

Expression Data
Gene:
Fish:
Conditions:
Anatomical Term:
Stage: Protruding-mouth

Expression Detail
Antibody Labeling
Phenotype Data
Fish:
Conditions:
Observed In:
Stage Range: Protruding-mouth to Days 45-89

Phenotype Detail
Acknowledgments
This image is the copyrighted work of the attributed author or publisher, and ZFIN has permission only to display this image to its users. Additional permissions should be obtained from the applicable author or publisher of the image. Full text @ Development