FIGURE

Fig. 1

ID
ZDB-FIG-160726-10
Publication
Housley et al., 2016 - Cavin4b/Murcb Is Required for Skeletal Muscle Development and Function in Zebrafish
Other Figures
All Figure Page
Back to All Figure Page
Fig. 1

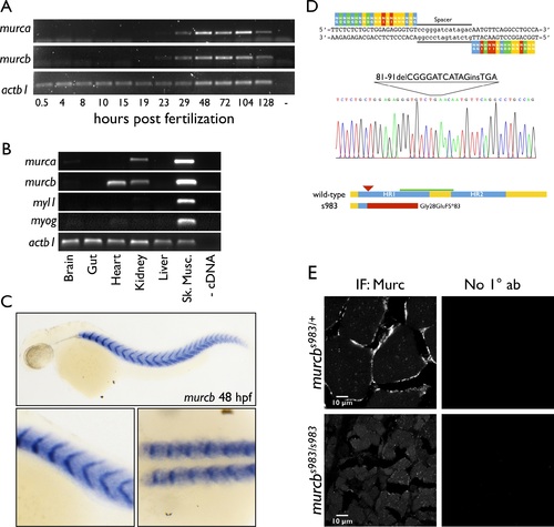
TALEN design and generation of a murcb mutant allele. A. RT-PCR analysis of mRNA expression of murca and murcb during zebrafish development. actb1 is shown as a loading control. B. RT-PCR analysis of mRNA expression of murca and murcb in adult zebrafish tissues. myl1 and myog are shown as controls for skeletal muscle contamination of other tissue samples. actb1 is shown as a loading control. C. Whole mount in situ hybridization of murcb mRNA in zebrafish embryos at 48 hpf. Top: lateral view. Bottom left: magnified lateral view. Bottom right: magnified dorsal view. D. TALEN construct for murcb mutagenesis. Sequencing results for the murcbs983 allele. Schematic of wild-type and predicted mutant proteins. The murcbs983 lesion leads to a premature stop codon after 83 missense amino acids starting at amino acid 28. Helical region (HR) domains are indicated in blue. The red arrowhead points to the TALEN target site. The red bar indicates the region of the mutant protein that is out of frame. The green bar indicates the antigen used to generate the antibody used in this work. E. Anti-Cavin4/Murc immunofluorescence (IF) micrographs of 10 µm transverse sections of skeletal muscle prepared from 10 wpf sibling and murcbs983/s983 fish. No 1° ab indicates control samples incubated only with secondary antibodies.

Expression Data
Genes:
Antibody:
Fish:
Anatomical Terms:
Stage Range: 1-cell to Adult

Expression Detail
Antibody Labeling
Phenotype Data
Fish:
Observed In:
Stage: Days 45-89

Phenotype Detail
Acknowledgments
This image is the copyrighted work of the attributed author or publisher, and ZFIN has permission only to display this image to its users. Additional permissions should be obtained from the applicable author or publisher of the image. Full text @ PLoS Genet.