FIGURE

Fig. 7

ID
ZDB-FIG-160823-1
Publication
Kuusela et al., 2016 - Tankyrase inhibition aggravates kidney injury in the absence of CD2AP
Other Figures
All Figure Page
Back to All Figure Page
Fig. 7

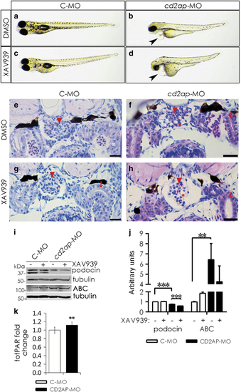
Simultaneous disruption of cd2ap expression and tankyrase activity aggravates kidney injury in zebrafish larvae. (a and b) Knockdown of cd2ap with morpholino antisense oligonucleotides (cd2ap-MO) in zebrafish causes pericardial edema (arrowhead) at 5 days post fertilization (dpf) indicative of kidney dysfunction (b). Control-MO (C-MO)-injected larvae appear developmentally normal (a). (c and d) Inhibition of tankyrase activity with XAV939 in the cd2ap morphant between 3 and 5 dpf induces yolk sac edema and more severe pericardial edema (d, arrowhead) than knockdown of cd2ap alone (b), whereas XAV939 treatment has no effect on the control morphant (c). (e and g) Histological sections of 5 dpf control morphant (e) and control morphant treated with XAV939 (g) show normal glomeruli (arrowheads) and proximal convoluted tubules (arrows). (f) cd2ap morphant shows a disturbed glomerular structure (arrowhead) with cysts (asterisk). (h) Inhibition of tankyrase activity with XAV939 in cd2ap morphants leads to even more destructed glomerular structure with a dilated (asterisk) and stretched septal glomerulus in the midline (arrowhead) and dilated proximal convoluted tubule (arrow). (i) Immunoblotting for podocin and active β-catenin (ABC) in control morphants (C-MO) and cd2ap morphants (cd2ap-MO) with and without XAV939 treatment. α-Tubulin is included as a control. (j) Quantification of three replicate blots as in (i) shows significant downregulation of podocin and upregulation of ABC in cd2ap morphants compared with control morphants. XAV939 treatment further downregulates podocin in cd2ap morphants. (k) Knockdown of cd2ap with cd2ap-MO in zebrafish leads to an increase in total PARylation at 5 dpf compared with control-MO treated zebrafish. P-values were calculated with one-way ANOVA (**P<0.01; ***P<0.001). Scale bar: (e-h) 25 ยตm

Expression Data
Genes:
Antibodies:
Fish:
Condition:
Knockdown Reagent:
Anatomical Term:
Stage: Day 5

Expression Detail
Antibody Labeling
Phenotype Data
Fish:
Condition:
Knockdown Reagent:
Observed In:
Stage: Day 5

Phenotype Detail
Acknowledgments
This image is the copyrighted work of the attributed author or publisher, and ZFIN has permission only to display this image to its users. Additional permissions should be obtained from the applicable author or publisher of the image. Full text @ Cell Death Dis.