FIGURE
Fig. 1
- ID
- ZDB-FIG-160920-4
- Publication
- Li et al., 2016 - Alcohol exposure leads to unrecoverable cardiovascular defects along with edema and motor function changes in developing zebrafish larvae
- Other Figures
- All Figure Page
- Back to All Figure Page
Fig. 1
|
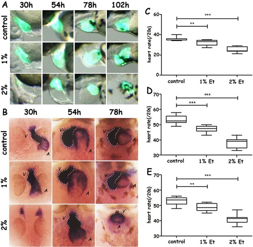
Phenotypic analysis, expression of cmlc2 and heart rate analysis after early exposure of alcohol. (A) Morphological characteristics of the heart in alcohol-exposed larvae. (B) Ventral view of the expression of cmlc2 in the heart of alcohol-treated larvae with the head at the top at 30, 54 and 78hpf. (C-E) Heart-rate analysis in ethanol-treated larvae at 30 hpf (C), 54 hpf (D) and 78 hpf (E). Red dotted line, atrium; white dotted line, ventricle. Error bars represent mean±s.e.m.; **P<0.01, ***P<0.001 by one-way ANOVA; n=48 for each group. |
Expression Data
| Genes: | |
|---|---|
| Fish: | |
| Condition: | |
| Anatomical Terms: | |
| Stage Range: | Prim-15 to Day 4 |
Expression Detail
Antibody Labeling
Phenotype Data
| Fish: | |
|---|---|
| Condition: | |
| Observed In: | |
| Stage Range: | Prim-15 to Day 4 |
Phenotype Detail
Acknowledgments
This image is the copyrighted work of the attributed author or publisher, and
ZFIN has permission only to display this image to its users.
Additional permissions should be obtained from the applicable author or publisher of the image.
Full text @ Biol. Open