FIGURE

Fig. 6

ID
ZDB-FIG-161110-13
Publication
Cheng et al., 2016 - Vinculin b deficiency causes epicardial hyperplasia and coronary vessel disorganization in zebrafish
Other Figures
All Figure Page
Back to All Figure Page
Fig. 6

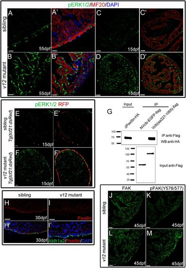
pERK and pFAK are upregulated in the epicardium and endocardium of v12 mutant ventricles. (A-B') pErk1/2 expression (green) is increased in the endocardium of v12 mutants at 55 dpf compared with wild-type sibling. (C-D') pErk1/2 expression is increased in the epicardium and endocardium of v12 mutant at 15 dpf. MF20 staining (red) indicates cardiac muscles. (E-F') Tg(tcf21:dsRed) transgenic reporter indicates epicardium. Upregulated pErk1/2 colocalizes with RFP signal. (G) Co-immunoprecipitation shows that NVclb-EGFP is not associated with paxillin, which normally interacts with wild-type Vclb, when ectopically expressed in HEK293 cells. IP, immunoprecipitation; WB, western blot. Size markers (kDa) are shown to the left. (H-I') The localization of paxillin at the boundary between epicardium and myocardium is partially lost in the v12 mutant (L,L') compared with wild-type siblings (H,H'). (J-M) pFAK(Y576/577) expression is upregulated whereas total FAK expression remains unchanged in the epicardium and endocardium of the v12 mutant at 45 dpf (L,M) compared with wild-type sibling (J,K). Scale bars: 20 μm.

Expression Data
Gene:
Antibodies:
Fish:
Anatomical Terms:
Stage Range: Days 14-20 to Days 45-89

Expression Detail
Antibody Labeling
Phenotype Data
Fish:
Observed In:
Stage Range: Days 14-20 to Days 45-89

Phenotype Detail
Acknowledgments
This image is the copyrighted work of the attributed author or publisher, and ZFIN has permission only to display this image to its users. Additional permissions should be obtained from the applicable author or publisher of the image. Full text @ Development