FIGURE

Fig. 2

ID
ZDB-FIG-161111-5
Publication
Cortes et al., 2016 - Developmental Vitamin D Availability Impacts Hematopoietic Stem Cell Production
Other Figures
All Figure Page
Back to All Figure Page
Fig. 2

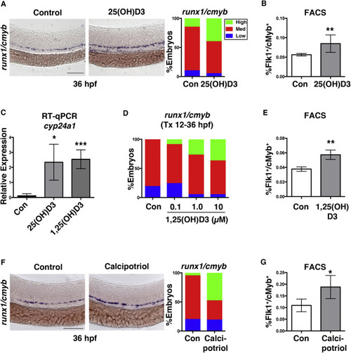
1,25(OH)D3 Regulates HSPC Numbers via Vitamin D Receptor Signaling

(A) Representative runx1/cmyb WISH images and qualitative phenotype distribution following 25(OH)D3 exposure from 12–36 hpf (n ≥ 40 embryos/condition).

(B) FACS analysis of 25(OH)D3-treated (10 μM) embryos showed a significant increase in HSPCs (∗∗p < 0.01) (5 embryos/sample × 4 replicates/condition). Error bars, mean ± SD.

(C) qPCR analysis indicated a significant induction in the VDR transcriptional target cyp24a1 at 36 hpf after exposure to 25(OH)D3 (p < 0.05) or 1,25(OH)D3 (∗∗∗p < 0.001) (12–36 hpf) (30 pooled embryos/condition × 3 replicates).

(D) Phenotype distribution of runx1/cmyb expression in embryos exposed to increasing concentrations of 1,25(OH)D3 from 12–36 hpf (n ≥ 30 embryos/condition).

(E) FACS analysis of 1,25(OH)D3-treated (10 μM) embryos showed a 20% increase in HSPCs at 48 hpf (∗∗p < 0.01) compared with controls (n value and error bars as in B).

(F) runx1/cmyb WISH and phenotype distribution after exposure to the non-calcemic vitamin D3 analog calcipotriol (n ≥ 30 embryos/condition).

(G) FACS analysis of calcipotriol-treated embryos showed a significantly more HSPCs (p < 0.05) at 36 hpf (n value and error bars as in B).

Scale bars, 100 μm. See also Figure S2.

Expression Data
Gene:
Fish:
Conditions:
Anatomical Term:
Stage: Prim-25

Expression Detail
Antibody Labeling
Phenotype Data
Fish:
Conditions:
Observed In:
Stage Range: Prim-25 to Long-pec

Phenotype Detail
Acknowledgments
This image is the copyrighted work of the attributed author or publisher, and ZFIN has permission only to display this image to its users. Additional permissions should be obtained from the applicable author or publisher of the image. Full text @ Cell Rep.