FIGURE

Fig. 4

ID
ZDB-FIG-161130-4
Publication
Grainger et al., 2016 - Wnt9a Is Required for the Aortic Amplification of Nascent Hematopoietic Stem Cells
Other Figures
All Figure Page
Back to All Figure Page
Fig. 4

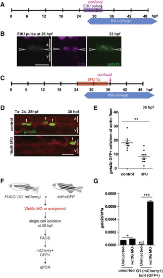
HSPCs Expand in the Aorta

(A) The heart tubes of gata2b:GFP fish were injected with 1 nL of 10 mM EdU at 26 hpf, and fixed and stained for cells that had divided as well as GFP at 33 hpf (n = 10).

(B) Representative confocal image of gata2b+ cells that have undergone cell division in the aorta (arrowheads).

(C–E). gata2b:GFP;kdrl:mCherry fish were treated with 10 μM 5′ fluorouracil (5FU) from 24 to 35 hpf (C), confocal imaged at 36 hpf (D), and gata2b+ cells quantified (E).

(F and G) G1 arrested (mCherry+) endothelial cells (GFP+) from wnt9a morphant and control fish (n = 100 embryos per condition) were collected by FACS at 28 hpf (F) and compared by qPCR for gata2b (G).

Scale bars, 30 μm. Error bars represent SD. See also Figure S4.

Expression Data
Genes:
Fish:
Condition:
Knockdown Reagent:
Anatomical Terms:
Stage Range: Prim-5 to Prim-25

Expression Detail
Antibody Labeling
Phenotype Data
Fish:
Condition:
Knockdown Reagent:
Observed In:
Stage Range: Prim-5 to Prim-25

Phenotype Detail
Acknowledgments
This image is the copyrighted work of the attributed author or publisher, and ZFIN has permission only to display this image to its users. Additional permissions should be obtained from the applicable author or publisher of the image. Full text @ Cell Rep.