FIGURE

Fig. 1

ID
ZDB-FIG-161208-2
Publication
Schulz et al., 2016 - Critical role for adenosine receptor A2a in β-cell proliferation
Other Figures
All Figure Page
Back to All Figure Page
Fig. 1

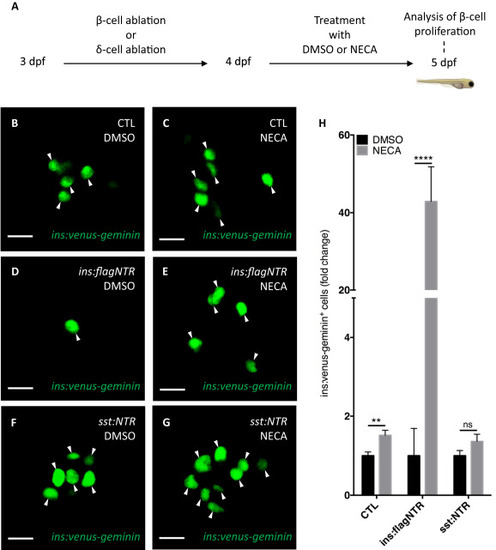
Pharmacological activation of adenosine signaling promotes β-cell proliferation independently of an apoptotic microenvironment. (A) Schema of the analysis of β-cell proliferation in control zebrafish larvae and larvae subjected to β-cell ablation or δ-cell ablation. Ablation was carried out by exposing the nitroreductase (NTR)-expressing transgenics to metronidazole (MTZ) from 3 to 4 days post fertilization (dpf). Islets were analyzed by confocal microscopy at 5 dpf. (B–G) Representative pictures of proliferating β-cells (arrowheads) in islets of Tg(ins:venus-geminin) zebrafish treated with DMSO or NECA from 4 to 5 dpf in the presence or absence of β-cell ablation (D–E) or δ-cell ablation (F–G). β-cell ablation was achieved by crossing the Tg(ins:venus-geminin) zebrafish with Tg(ins:flag-NTR) zebrafish and treating them with MTZ; δ-cell ablation by crossing them with Tg(sst:NTR) zebrafish and treating them with MTZ. (H) β-cell proliferation in the absence of cell ablation (CTL), and after β-cell or δ-cell ablation. Each condition was normalized (DMSO = 1), allowing comparison of fold changes. Absolute numbers are shown in Figure S1. n = 13–32; scale bars: 10 μm; **p < 0.01; ****p < 0.0001.

Expression Data
Gene:
Fish:
Conditions:
Anatomical Term:
Stage: Day 5

Expression Detail
Antibody Labeling
Phenotype Data
Fish:
Conditions:
Observed In:
Stage: Day 5

Phenotype Detail
Acknowledgments
This image is the copyrighted work of the attributed author or publisher, and ZFIN has permission only to display this image to its users. Additional permissions should be obtained from the applicable author or publisher of the image. Full text @ Mol Metab