FIGURE

Fig. S2

ID
ZDB-FIG-170207-17
Publication
Bachmann-Gagescu et al., 2015 - The Ciliopathy Protein CC2D2A Associates with NINL and Functions in RAB8-MICAL3-Regulated Vesicle Trafficking
Other Figures
All Figure Page
Back to All Figure Page
Fig. S2

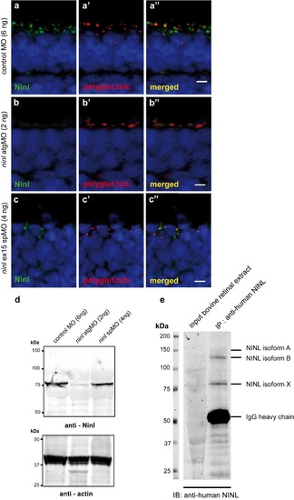
Specificity of the anti-Ninl antibody.

(a) Indirect immunohistochemical staining using anti-Ninl antibody on 4 dpf retinal cryosections of control MO-injected larvae (green signal) shows punctate staining, partially overlapping with the ciliary marker anti-polyglutamylated tubulin (a', a”, red signal). (b) Indirect immunohistochemical staining using anti-Ninl antibody on 4 dpf retinal cryosections of ninl atgMO-injected larvae (b, green signal) along with the ciliary marker anti-polyglutamylated tubulin (b', b”, red signal). Specific Ninl-immunofluorescence is largely abolished in ninl morphants, whereas the polyglutamylated tubulin signal is still detected. (c) Indirect immunohistochemical staining of anti-Ninl on 4 dpf retinal cryosections of ninl ex15 spMO-injected larvae (green signal) along with the ciliary marker anti-polyglutamylated tubulin (c', c”, red signal). Specific Ninl-immunofluorescence was still detected but at a diminished level in ninl morphants whereas the polyglutamylated tubulin signal was unaltered. Nuclei are stained with DAPI (blue signal). Scale bars: 4 μm. (d) Western blot analysis using protein extracts obtained from 100 zebrafish larvae injected with either control MO (6ng), ninl atgMO (2ng) or ninl ex15 spMO (4ng). A specific product was detected with a molecular weight of ~80kDa in control MO-injected larvae (left panel). This band was almost completely abolished in the ninl atgMO-treated larvae, but was still detected in ninl spMO-injected larvae although with a slightly diminished intensity. Anti-actin antibodies were used as a loading control (right panel). (e) Immunoprecipitation from bovine retinal extracts with anti-human NINL antibody detects 3 bands, the strongest being of the same size as the band found on Western blot of zebrafish lysates (~80 kDa).

Expression Data

Expression Detail
Antibody Labeling
Phenotype Data

Phenotype Detail
Acknowledgments
This image is the copyrighted work of the attributed author or publisher, and ZFIN has permission only to display this image to its users. Additional permissions should be obtained from the applicable author or publisher of the image. Full text @ PLoS Genet.