FIGURE
Fig. 5
- ID
- ZDB-FIG-170313-15
- Publication
- Place et al., 2017 - Zebrafish atoh8 mutants do not recapitulate morpholino phenotypes
- Other Figures
- All Figure Page
- Back to All Figure Page
Fig. 5
|
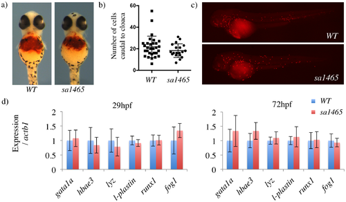
Normal primitive haematopoiesis in sa1465 embryos. a) O-dianisidine staining in 48 hpf WT and sa1465 embryos. b) Number of peroxidase-positive cells present in the distal tail (caudal to the cloaca), in 48 hpf WT and sa1465 embryos. c) Examples of peroxidase staining in 48 hpf WT and sa1465 embryos. d) qPCR for blood markers in WT and sa1465 embryos. |
Expression Data
Expression Detail
Antibody Labeling
Phenotype Data
| Fish: | |
|---|---|
| Observed In: | |
| Stage: | Long-pec |
Phenotype Detail
Acknowledgments
This image is the copyrighted work of the attributed author or publisher, and
ZFIN has permission only to display this image to its users.
Additional permissions should be obtained from the applicable author or publisher of the image.
Full text @ PLoS One