FIGURE

Fig. S5

ID
ZDB-FIG-170315-17
Publication
Zhang et al., 2015 - G protein-coupled receptor 183 facilitates endothelial-to-hematopoietic transition via Notch1 inhibition
Other Figures
All Figure Page
Back to All Figure Page
Fig. S5

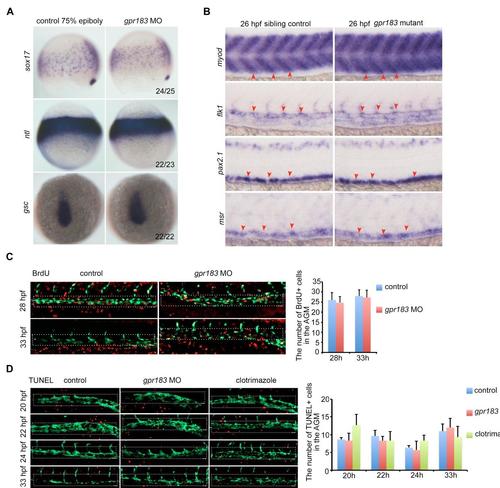
Gpr183 regulates HE/HSC development specifically.(A) The expression of mesoderm markers sox17, ntl and ectoderm marker gsc do not altered in gpr183 morphants at 75% epiboly. (B) The expression of niche cells markers, including somite marker myod, endothelial cell marker flk1, pronephric duct marker pax2.1 and venous marker msr, do not altered in gpr183 mutants. (C) BrdU assay in Tg(fli1a:eGFP) embryos after knocking down gpr183 (n=8 for each). (D) Time-course TUNEL assay in Tg(fli1a:eGFP) embryos after blocking gpr183 signaling (n=6 for each). White rectangles mark the proliferative or apoptotic cells in the AGM.

Expression Data

Expression Detail
Antibody Labeling
Phenotype Data

Phenotype Detail
Acknowledgments
This image is the copyrighted work of the attributed author or publisher, and ZFIN has permission only to display this image to its users. Additional permissions should be obtained from the applicable author or publisher of the image. Full text @ Cell Res.