FIGURE

Fig. 4

ID
ZDB-FIG-170505-24
Publication
Torraca et al., 2017 - The chemokine receptor CXCR4 promotes granuloma formation by sustaining a mycobacteria-induced angiogenesis programme
Other Figures
All Figure Page
Back to All Figure Page
Fig. 4

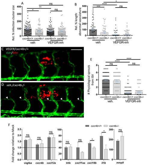
Deficient granuloma vascularisation in cxcr4b mutation does not strictly depend on aberrant Vegf signalling or attenuated expression of inflammatory genes.

(A,B) cxcr4b deficiency reduced granuloma expansion to a similar extent as blockade of Vegf signalling (VEGFR-inh, treatment with Sunitinib) (A), although Vegf inhibition can more severely affect angiogenesis. (B). Data are analysed as in Fig. 2A,B. Experiments were performed in 2 replicates (cumulated in the graphs). Total number of granulomas analysed: 73 (vehicle-cxcr4b+/+), 66 (vehicle-cxcr4b−/−), 109 (VEGFR-inhibitor-cxcr4b+/+), 88 (VEGFR-inhibitor-cxcr4b−/−). C–E Inhibition of Vegf signalling (C), but not depletion of cxcr4b (D), severely affects physiological angiogenesis. Quantification in E was performed by counting the number of sprouts from intersegmental vessels (ISV) from images encompassing 6–7 somites in the trunk region (as represented in C,D). Experiment was performed in 2 replicates (cumulated in the graph). Total number of region of interest analysed: 73 (vehicle-cxcr4b+/+), 59 (vehicle-cxcr4b−/−), 93 (VEGFR-inhibitor-cxcr4b+/+), 77 (VEGFR-inhibitor-cxcr4b−/−). Scale bar: 100 μm. (F) At 5 dpi, Cxcr4b does not exert a transcriptional control on vegfaa expression, but affects the inflammatory response to mycobacterial infection, in particular by dampening il1b expression. qRT-PCR were performed whole mount from pools of at least 10 embryos (4 replicates). Data represent fold changes of Mm infection groups relative to their mock injection (2% PVP in PBS) control group (set to 1, dotted line). No significant differences in basal expression levels were found between mutants and wt for the analysed genes.

Expression Data
Genes:
Fish:
Conditions:
Anatomical Terms:
Stage: Days 7-13

Expression Detail
Antibody Labeling
Phenotype Data
Fish:
Conditions:
Observed In:
Stage: Days 7-13

Phenotype Detail
Acknowledgments
This image is the copyrighted work of the attributed author or publisher, and ZFIN has permission only to display this image to its users. Additional permissions should be obtained from the applicable author or publisher of the image. Full text @ Sci. Rep.