FIGURE

Fig. 5

ID
ZDB-FIG-170605-15
Publication
Boyd et al., 2017 - Bioenergetic status modulates motor neuron vulnerability and pathogenesis in a zebrafish model of spinal muscular atrophy
Other Figures
All Figure Page
Back to All Figure Page
Fig. 5

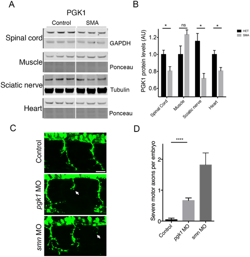
Pgk1 expression is pathologically relevant in mouse and zebrafish models of SMA.

(A) Expression of PGK1 protein in the spinal cord, skeletal muscle, sciatic nerve and heart of late-symptomatic P8 SMA mice. Protein levels were quantified and normalized to an appropriate loading control. (B) Bar chart (mean & s.e.m.) showing a significant reduction in PGK1 protein levels in SMA mouse spinal cord and sciatic nerve. N = 6 SPC per genotype. N = 3 muscle per genotype. N = 7 sciatic nerves per genotype. N = 3 hearts per genotype (C) Knockdown of Pgk1 in zebrafish induced an axonal outgrowth phenotype (middle panel arrow) similar to smn knockdown (arrow bottom panel) and also produced swellings in the tips of outgrowing axons indicative of axonal transport deficiencies. Scale bars = 50 μM (D) Quantification of axonal outgrowths showed a significant increase in truncated motor axons in pgk1 and smn morphants compared to controls. (E) Efficiency of pgk1 knockdown in embryos was shown by western blot embryos normalized to an appropriate loading control (N = 3 per group, batches of 30 pooled zebrafish embryos per lane). N = 20 embryos per group. Unpaired two-tailed students t-test * p<0.05, ** p<0.01 *** p<0.001 **** p<0.0001.

Expression Data

Expression Detail
Antibody Labeling
Phenotype Data
Fish:
Knockdown Reagents:
Observed In:
Stage: Prim-15

Phenotype Detail
Acknowledgments
This image is the copyrighted work of the attributed author or publisher, and ZFIN has permission only to display this image to its users. Additional permissions should be obtained from the applicable author or publisher of the image. Full text @ PLoS Genet.