FIGURE

Fig. 3

ID
ZDB-FIG-171129-16
Publication
Sharma et al., 2016 - ELMO1 protects renal structure and ultrafiltration in kidney development and under diabetic conditions
Other Figures
All Figure Page
Back to All Figure Page
Fig. 3

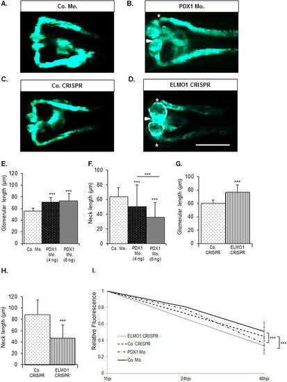
Zebrafish pronephric structure and function are adversely affected by hyperglycaemia and upon CRISPR mediated ELMO1 knockout.

As compared to the zebrafish pronephros at 48 hpf in control morphants, Co. Mo., (A) hyperglycaemic PDX1 morphants, PDX1 Mo., (B) display an enlarged glomerulus (white arrow head) and highly shortened pronephric neck (white asterix). (C) Control crispanst (Co. CRISPR) display a normal glomerulus. (D) In contrast, ELMO1 crispants, (ELMO1 CRISPR), show an enlarged glomerulus (white arrow head) and a highly shortened pronephric neck (white asterix). (EH) The altered structure in morphants and crispants has been quantified in n = 40 embryos for each condition. (I) Displays the quantified elevated loss of fluorescence in ELMO1 crispants (n = 38) and PDX1 morphants (n = 26) as compared to their respective controls (Co. CRISPR, n = 39 and Co. Mo., n = 30). The white line in image (D) represents the scale bar corresponding to 200 μm.

Expression Data
Gene:
Fish:
Knockdown Reagents:
Anatomical Terms:
Stage: Long-pec

Expression Detail
Antibody Labeling
Phenotype Data
Fish:
Knockdown Reagents:
Observed In:
Stage: Long-pec

Phenotype Detail
Acknowledgments
This image is the copyrighted work of the attributed author or publisher, and ZFIN has permission only to display this image to its users. Additional permissions should be obtained from the applicable author or publisher of the image. Full text @ Sci. Rep.