FIGURE

Fig. 5

ID
ZDB-FIG-180122-17
Publication
Han et al., 2017 - Regulation of Gli ciliary localization and Hedgehog signaling by the PY-NLS/karyopherin-β2 nuclear import system
Other Figures
All Figure Page
Back to All Figure Page
Fig. 5

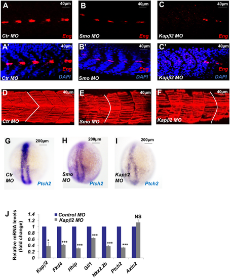
Karyopherinβ2 (Kapβ2) regulates Hedgehog (Hh) signaling in zebrafish embryos.

(A–C′) Zebrafish embryos injected with the indicated morpholinos (MOs) were immunostained at 24 hours post-fixation (hpf) with Engrailed (Eng) antibody (red) and DAPI (blue) to visualize nuclei. (D–F) Zebrafish embryos injected with the indicated MOs were immunostained at 24 hpf with F59 antibody (red) to visualize slow muscle fibers. (G–I) Zebrafish embryos injected with the indicated MOs were analyzed for Ptch2 expression at 10 hpf by in situ hybridization. (J) Relative mRNA levels of the indicated genes from 24 hpf zebrafish embryos injected with the indicated MOs were measured by quantitative reverse transcription PCR (RT-qPCR). Data are means ± SD from 3 independent experiments. *P < 0.05, ***P < 0.001, NS: not significant. The underlying data for this figure can be found in S1 Data.

Expression Data
Genes:
Antibody:
Fish:
Knockdown Reagents:
Anatomical Terms:
Stage Range: Bud to Prim-5

Expression Detail
Antibody Labeling
Phenotype Data
Fish:
Knockdown Reagents:
Observed In:
Stage Range: Bud to Prim-5

Phenotype Detail
Acknowledgments
This image is the copyrighted work of the attributed author or publisher, and ZFIN has permission only to display this image to its users. Additional permissions should be obtained from the applicable author or publisher of the image. Full text @ PLoS Biol.