FIGURE

Fig. 6

ID
ZDB-FIG-180125-5
Publication
Hildebrand et al., 2017 - The E-cadherin/AmotL2 complex organizes actin filaments required for epithelial hexagonal packing and blastocyst hatching
Other Figures
All Figure Page
Back to All Figure Page
Fig. 6

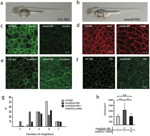
AmotL2 controls actin organization and epithelial cell geometry in zebrafish skin. (a) Bright-field image of a zebrafish embryo 48 hours post fertilization (hpf). (b) Bright-field image of a zebrafish amotl2 morphant. The zebrafish development is apparently normal except for the pericardial edema due to vascular defects as described29. The black square indicates the area of the skin that is visualized in (cf). Scale bars = 25 µm. (cf). Confocal microscopy images of whole mount immunostainings of zebrafish skin. (c) Shows the localization of amotL2 in the control fish as indicated and knock-down efficiency after injection of amotl2 MO. (d) Visualization of actin filaments using phalloidin staining. (e) and (f) E-cadherin as adhesion junction marker and ZO1 as tight junction marker. Scale bars = 25 µm, Data are derived from three independent experiments. (g) Quantification of number of neighboring skin cells in Ctrl MO, amotl2 MO and amotl2 MO + p100 mRNA (rescue experiment) zebrafish embryo skin. The control cells are mostly pentagonal and hexagonal, while cells with three or four corners were observed to a higher extent in the amotl2 MO embryos. The phenotype could be rescued by co-injection of a human AMOTL2 p100 mRNA. Differences in distributions between the three populations were evaluated by two-sample Kolmogorov-Smirnov test. Ctrl vs. amotl2 MO, p-value = 2.07 × 10−5; amotl2 MO vs. amotl2 MO + p100 mRNA, p-value = 0.00029; ctrl vs. amotl2 MO + p100 mRNA p-value = 0.024. N(Ctrl) = 241 cells, n(amotl2 MO) = 228 cells, n(amotl2 MO + p100 mRNA) = 373 cells. Data are derived from three independent experiments. (h) Bar diagrams summarizing the differences in average cell area size of Ctrl MO, amotl2 MO and amotl2 MO + p100 mRNA (rescue experiment) zebrafish embryo skin. Ctrl vs. amotl2 MO, p-value = 4.35 × 10−27; amotl2 MO vs. amotl2 MO + p100 mRNA, p-value = 1.75 × 10−34; ctrl vs. amotl2 MO + p100 mRNA, p-value = 0.64. N(ctrl) = 144 cells, n(amotl2 MO) = 216 cells, n (amotl2 MO + p100 mRNA) = 227 cells. Data are derived out of three independent experiments.

Expression Data
Antibody:
Fish:
Anatomical Terms:
Stage: Long-pec

Expression Detail
Antibody Labeling
Phenotype Data
Fish:
Knockdown Reagents:
Observed In:
Stage: Long-pec

Phenotype Detail
Acknowledgments
This image is the copyrighted work of the attributed author or publisher, and ZFIN has permission only to display this image to its users. Additional permissions should be obtained from the applicable author or publisher of the image. Full text @ Sci. Rep.