FIGURE

Fig. 5

ID
ZDB-FIG-180817-8
Publication
Mahony et al., 2018 - Oncostatin M and Kit-Ligand Control Hematopoietic Stem Cell Fate during Zebrafish Embryogenesis
Other Figures
All Figure Page
Back to All Figure Page
Fig. 5

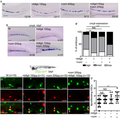
osm and kitlgb Signal Synergistically to Expand HSCs in the CHT

(A) runx1 ISH at 28 hpf in NI embryos and kitlgb or osm mRNA-injected embryos (injected separately and together) at subliminal doses. Scale bar, 100 μm.

(B) cmyb ISH at 4 dpf in NI embryos and kitlgb or osm mRNA-injected embryos (injected separately and together) at subliminal doses. Scale bar, 100 μm.

(B′) cmyb expression analysis. Analysis is Fisher's exact test. NI versus kitlgb, p = 0.29; NI versus osm, p = 0.48; NI versus kitlgb + osm, p = 0.0001.

(C) Imaging schematic.

(D) Immunofluorescence for GFP and pH3. Arrows represent double-positive, proliferating cells. Scale, 25 μm.

(D′) Quantification of double-positive cells. (D′) Data are means ± SD and analysis is an ordinary one-way ANOVA with multiple comparisons. ANOVA p value = 0.0082. ∗∗∗p < 0.001; ∗∗p < 0.01; NS, p > 0.05.

Expression Data
Genes:
Antibody:
Fish:
Anatomical Terms:
Stage Range: Prim-5 to Day 4

Expression Detail
Antibody Labeling
Phenotype Data

Phenotype Detail
Acknowledgments
This image is the copyrighted work of the attributed author or publisher, and ZFIN has permission only to display this image to its users. Additional permissions should be obtained from the applicable author or publisher of the image. Full text @ Stem Cell Reports