FIGURE
            Fig. S2
                
                    
                        Fig. S2
                    
                    
                
                
            
        
        
    
        
            
            
| 
            
    
    
    
            
            
            
            
                
                    
                    
                        
                        
                        
                            
                            
 
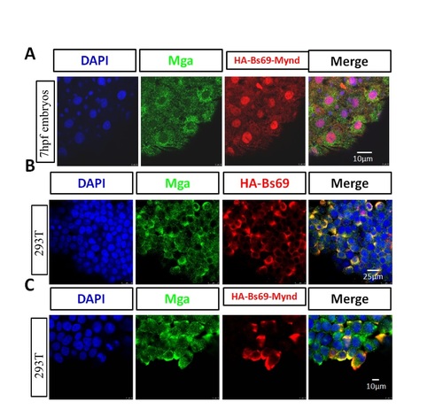
 (A) The co-localization of Mga and HA-Bs69-Mynd in 7 hpf embryos. (B) The co-localization of zebrafish Mga and HA-Bs69 in 293T cells. (C) The co-localization of zebrafish Mga and HA-Bs69-Mynd in 293T cells.  | 
    
                
                    
                        Expression Data
                    
                    
                
                
            
        
        
    
        
            
            
            
            
    
    
                
                    
                        Expression Detail
                    
                    
                
                
            
        
        
    
        
            
                
            
        
    
    
    
                
                    
                        Antibody Labeling
                    
                    
                
                
            
        
        
    
        
            
                
            
        
    
    
    
                
                    
                        Phenotype Data
                    
                    
                
                
            
        
        
    
        
            
            
            
            
    
    
                
                    
                        Phenotype Detail
                    
                    
                
                
            
        
        
    
        
            
                
            
        
    
    
    
                
                    
                        Acknowledgments
                    
                    
                
                
            
        
        
    
        
            
            
                
                    
This image is the copyrighted work of the attributed author or publisher, and
ZFIN has permission only to display this image to its users.
Additional permissions should be obtained from the applicable author or publisher of the image.
      Full text @ Front Cell Dev Biol