FIGURE

Fig. 5

ID
ZDB-FIG-190611-61
Publication
Taylor et al., 2019 - The microRNA, miR-18a, regulates NeuroD and photoreceptor differentiation in the retina of the zebrafish
Other Figures
All Figure Page
Back to All Figure Page
Fig. 5

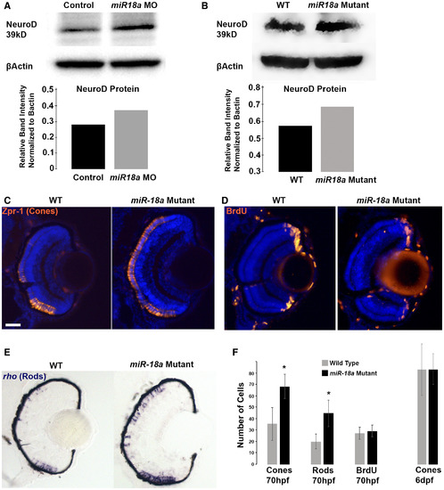
Loss of miR‐18a increases NeuroD protein levels and the number of differentiated photoreceptors. Western blot on 48 hpf embryo heads (n = 40) comparing NeuroD protein levels between standard control MO‐injected and miR‐18a MO‐injected embryos (A) and between the WT and miR‐18a‐/‐‐mutant embryos (B) with corresponding quantification graphs. In the WT compared with the miR‐18a‐mutant larvae at 70 hpf, immunolabeling for mature cone photoreceptors (C: Zpr‐1) and cells in the S‐phase of the cell cycle (D: BrdU); and in situ hybridization for rod photoreceptors (E: rhodopsin); scale bar = 0.50 μm. (F) Quantification of cones (n ≥ 14 larvae), rods (n ≥ 8 larvae), and BrdU+ cells (n ≥ 7 larvae) in 70 dpf retinas. Error bars represent standard deviation; cell counts compared with a Student’s t test and asterisks indicate P < 0.05. [Colour figure can be viewed at wileyonlinelibrary.com]

Expression Data
Genes:
Antibodies:
Fish:
Knockdown Reagent:
Anatomical Terms:
Stage Range: Long-pec to Pec-fin

Expression Detail
Antibody Labeling
Phenotype Data
Fish:
Knockdown Reagent:
Observed In:
Stage Range: Long-pec to Day 6

Phenotype Detail
Acknowledgments
This image is the copyrighted work of the attributed author or publisher, and ZFIN has permission only to display this image to its users. Additional permissions should be obtained from the applicable author or publisher of the image. Full text @ Dev. Neurobiol.