FIGURE

Fig. 3

ID
ZDB-FIG-190715-3
Publication
Tomar et al., 2019 - Blockade of MCU-Mediated Ca2+ Uptake Perturbs Lipid Metabolism via PP4-Dependent AMPK Dephosphorylation
Other Figures
All Figure Page
Back to All Figure Page
Fig. 3

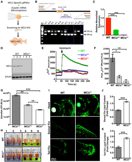
Loss of MCU Limits mCa2+ Uptake and Elevates Total Body Fat in Zebrafish

(A) Schematic of the generation of global MCU KO zebrafish using CRISPR/Cas9.

(B) Genotyping for MCU deletion.

(C) Bar graph showing MCU mRNA abundance in WT, MCU+/−, and MCU−/− zebrafish.

(D) Western blot for MCU expression. n = 3.

(E) Measurement of mCa2+ uptake. n = 5–10.

(F) Quantification of ionomycin-induced peak mCa2+ levels from (E). n = 5–10.

(G) Bar graph representing cellular ATP levels in cells isolated from MCU+/+, MCU+/−, and MCU−/− zebrafish. n = 4.

(H) Adult WT and MCU−/− zebrafish were homogenized and centrifuged. MCU−/− zebrafish samples show a clear yellow color lipid layer on top of the protein lysate. n = 6.

(I) Adult WT and MCU−/− zebrafish were stained with Lipid Green to monitor the distribution of lipids in the whole body. n = 3.

(J and K) Bar graphs represent the quantification of Lipid Green staining from the dorsal (J) or tail (K) fin. n = 3.

Statistical analysis: mean ± SEM. p < 0.05, ∗∗p < 0.01, ∗∗∗p < 0.001.

Expression Data

Expression Detail
Antibody Labeling
Phenotype Data
Fish:
Observed In:
Stage: Adult

Phenotype Detail
Acknowledgments
This image is the copyrighted work of the attributed author or publisher, and ZFIN has permission only to display this image to its users. Additional permissions should be obtained from the applicable author or publisher of the image. Full text @ Cell Rep.