FIGURE

Fig. 1

ID
ZDB-FIG-190716-1
Publication
Han et al., 2019 - Vitamin D Stimulates Cardiomyocyte Proliferation and Controls Organ Size and Regeneration in Zebrafish
Other Figures
All Figure Page
Back to All Figure Page
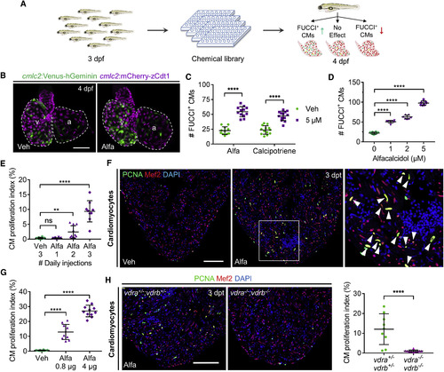
Fig. 1

 Vitamin D Analogs Promote Cardiomyocyte Proliferation in Zebrafish

(A) Cartoon schematic of in vivo chemical screen for regulators of CM proliferation using cmlc2:FUCCI zebrafish embryos. dpf, days post-fertilization.

(B) Maximum intensity projection (MIP) images of dissected cmlc2:FUCCI hearts. Veh, vehicle; v, ventricle; a, atrium. Scale bar, 50 μm.

(C) Quantification of FUCCI+ CMs after 24-h treatment. Mean ± SD, Mann-Whitney test and Student’s t test. ∗∗∗∗p < 0.0001. n = 11–13.

(D) Quantification of FUCCI+ CMs after 24-h treatment. Mean ± SD, Mann-Whitney test and Student’s t test. n = 7–10.

(E) Quantification of adult ventricular CM proliferation indices. Mean ± SD, Mann-Whitney test and Student’s t test. ns, not significant; ∗∗p < 0.01. n = 9–10.

(F) Representative images of PCNA/Mef2 staining quantified in (E). Boxed area is enlarged on the right. Arrowheads indicate PCNA+CMs. dpt, days post-treatment. Scale bar, 100 μm.

(G) Ventricular CM proliferation indices of vehicle- or Alfa-injected adult zebrafish. Mean ± SD, Mann-Whitney test and Student’s t test. n = 10–12.

(H) Representative images and quantification of ventricular PCNA/Mef2 staining. Mean ± SD, Mann-Whitney test. n = 9–10. Scale bar, 100 μm.

Expression Data
Genes:
Antibodies:
Fish:
Conditions:
Anatomical Term:
Stage Range: Day 4 to Adult

Expression Detail
Antibody Labeling
Phenotype Data
Fish:
Conditions:
Observed In:
Stage Range: Day 4 to Adult

Phenotype Detail
Acknowledgments
This image is the copyrighted work of the attributed author or publisher, and ZFIN has permission only to display this image to its users. Additional permissions should be obtained from the applicable author or publisher of the image.

Reprinted from Developmental Cell, 48(6), Han, Y., Chen, A., Umansky, K.B., Oonk, K.A., Choi, W.Y., Dickson, A.L., Ou, J., Cigliola, V., Yifa, O., Cao, J., Tornini, V.A., Cox, B.D., Tzahor, E., Poss, K.D., Vitamin D Stimulates Cardiomyocyte Proliferation and Controls Organ Size and Regeneration in Zebrafish, 853-863.e5, Copyright (2019) with permission from Elsevier. Full text @ Dev. Cell