FIGURE

Fig. 1

ID
ZDB-FIG-190716-25
Publication
Rocker et al., 2019 - Acute effects of hyperglycemia on the peripheral nervous system in zebrafish ( Danio Rerio) following nitroreductase-mediated β-cell ablation
Other Figures
All Figure Page
Back to All Figure Page
Fig. 1

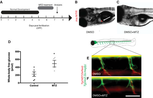
Nitroreductase (NTR)-mediated β-cell ablation induces acute hyperglycemia. A: schematic outline of treatment schedule. MTZ, metronidazole. B and C: treatment of 5-days postfertilization (dpf) ins:NTR fish for 2 days with 10 mM MTZ leads to selective ablation of pancreatic β-cells (C), which are unaffected by DMSO alone (B, red, arrow). D: following the schedule of treatment described in A, there was a significant difference in blood glucose levels in MTZ-treated compared with control fish. *P = 0.0239. E and F: lateral view of non-ins:NTRTg(nkx2.2a:megfp); Tg(NBT;DsRed) fish treated with DMSO or DMSO + 10 mM MTZ to determine possible off-target effects of MTZ. NTR, nitroreductase; NBT, neural-specific β-tubulin; megfp, monomeric enhanced green fluorescent protein; DsRed, Discosomared. No differences were observed. Scale bar = 50 μm.

Expression Data
Genes:
Fish:
Condition:
Anatomical Terms:
Stage: Days 7-13

Expression Detail
Antibody Labeling
Phenotype Data
Fish:
Condition:
Observed In:
Stage: Days 7-13

Phenotype Detail
Acknowledgments
This image is the copyrighted work of the attributed author or publisher, and ZFIN has permission only to display this image to its users. Additional permissions should be obtained from the applicable author or publisher of the image. Full text @ Am. J. Physiol. Regul. Integr. Comp. Physiol.