FIGURE

Figure 7

ID
ZDB-FIG-190723-439
Publication
Page et al., 2019 - Positive Feedback Defines the Timing, Magnitude, and Robustness of Angiogenesis
Other Figures
All Figure Page
Back to All Figure Page
Figure 7

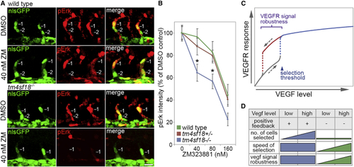
Robustness of Tip Identity Is Lost in tm4sf18−/− Mutants

(A) Lateral views of sprouting ECs in ISVs of WT and tm4sf18−/−Tg(kdrl:nlsEGFP)zf109 embryos immunostained for pErk. Prior to fixation, embryos were incubated with DMSO or 40 nM ZM323881 from 22 hpf for 3 h.

(B) Quantification of pErk fluorescence intensity in WT, tm4sf18+/−, and tm4sf18−/− embryos following incubation with DMSO or increasing concentrations of ZM323881 (n = at least 32 ECs from 8 WT, 87 ECs from 22 tm4sf18+/−, and 35 cells from 8 tm4sf18−/− embryos at each concentration).

(C) Putative role of positive-feedback-generated bistability and hysteretic dynamics in the control of VEGFR signal level robustness in angiogenesis. Bistability ensures that higher levels of VEGF are required to induce tip patterning than to reverse this active state, conferring robustness on tip identity against fluctuations in VEGF levels.

(D) Impact of Tm4sf18-mediated positive feedback on the magnitude, speed, and robustness of motile EC selection during ISV branching. Tm4sf18 drives quick and robust decision making but also ensures delicate modulation of the magnitude of EC selection by Vegf levels. In the absence of Tm4sf18, the magnitude of EC selection is diminished, and both the speed and robustness of EC selection are highly variable and more dependent on Vegf level.

Data are means ± SEM. p < 0.05, two-way ANOVA or two-tailed t test. Scale bar, 25 μm.

Expression Data

Expression Detail
Antibody Labeling
Phenotype Data

Phenotype Detail
Acknowledgments
This image is the copyrighted work of the attributed author or publisher, and ZFIN has permission only to display this image to its users. Additional permissions should be obtained from the applicable author or publisher of the image. Full text @ Cell Rep.