FIGURE

Figure 1

ID
ZDB-FIG-200619-37
Publication
Safarian et al., 2020 - Visuomotor deficiency in panx1a knockout zebrafish is linked to dopaminergic signaling
Other Figures
All Figure Page
Back to All Figure Page
Figure 1

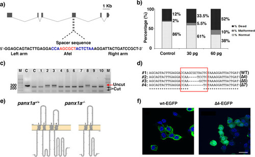
Generating panx1a−/− fish using TALENs – (a) The zebrafish panx1a gene structure with six coding exons. The position of the left and right TALENs sequence with the spacer sequence and AfeI restriction site in blue and red is highlighted. (b) Larval survival rates (in %) one day after (1 dpf) microinjection. A dose of 30 pg TALENs pair resulted in more than 50% survival rate and was selected for the experiments generating the panx1a−/− fish line. (c) The RFLP-assay shows the loss of the AfeI recognition sequence (indicated by uncut) in four out of ten F0 larvae tested. (d) A sequencing alignment is demonstrating small deletions causing frameshift mutations found in three different F0 larvae. (e) The predicted sequence features of the mutated panx1a were visualized using the Protter open-source tool (wlab.ethz.ch/protter). A 4 bp deletion in Panx1a exon 4 resulted in a frameshift causing a premature stop codon at amino acid 195. (f) Localization of the truncated Panx1a protein – Confocal images of transiently transfected proteins Panx1awt-EGFP (left panel) and Panx1aΔ4-EGFP (right panel) in Neuro2a cells. Nuclei were stained with DAPI. Scale bar: 10 μm.

Expression Data

Expression Detail
Antibody Labeling
Phenotype Data

Phenotype Detail
Acknowledgments
This image is the copyrighted work of the attributed author or publisher, and ZFIN has permission only to display this image to its users. Additional permissions should be obtained from the applicable author or publisher of the image. Full text @ Sci. Rep.