FIGURE

Fig. 1

ID
ZDB-FIG-210117-40
Publication
Hsu et al., 2021 - L-Carnitine ameliorates congenital myopathy in a tropomyosin 3 de novo mutation transgenic zebrafish
Other Figures
All Figure Page
Back to All Figure Page
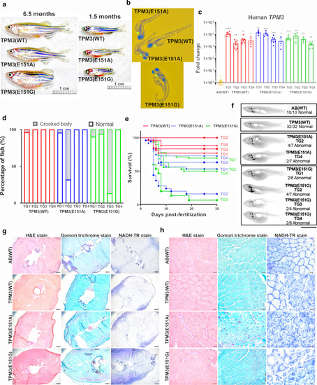
Fig. 1

Appearance, survival rate, X-ray images and histopathological examinations of muscle in TPM3 transgenic zebrafish. a Appearance of F0 adult TPM3 transgenic fish at 6.5 months of age and F1 adult TPM3 transgenic fish at 1.5 months of age. Scale bar is 1 cm. b Representative images of the F1 larvae TPM3 transgenic fish. c Expression level of human TPM3 mRNA in TPM3 transgenic fish compared to non-transgenic control AB(WT). Orange bar represents AB(WT), red bar denotes four TG lines of TPM3(WT), blue color indicates four TG line of TPM3(E151A), green plot indicates four TG lines of TPM3(E151G). d Phenotypical analysis of the F1 larvae TPM3 transgenic fish, crooked body were indicated as grey color, TPM3 mutant lines exhibited higher percentage of abnormaility compared to TPM3(WT) e Survival rate of the F1 larva of TPM3 transgenic fish, TPM3 mutant lines exhibited lower survival rate compared to TPM3(WT). f X-ray images of skeleton alignment for adult AB(WT), TPM3(WT), TPM3(E151A), and TPM3(E151G). Zebrafish have 31 vertebrae in male and female fish. AB(WT) and TPM3(WT) exhibited normal skeleton alignment. TPM3(E151A) TG2 and TG4 showed abnormal skeleton alignment. All four independent lines of TPM3(E151G) transgenic zebrafish displayed some levels of abnormal skeleton alignment. Scale bar is 1 cm. g Hematoxylin and Eosin stain (HE) stain, modified Gomori trichrome stain, and NADH-TR stains of adult AB(WT) and adult F1 TPM3 transgenic zebrafish at 50X, scale bar is 200 µm. h Representative images of three staining at 400X, scale bar is 50 µm

Expression Data

Expression Detail
Antibody Labeling
Phenotype Data
Fish:
Observed In:
Stage Range: Days 7-13 to Adult

Phenotype Detail
Acknowledgments
This image is the copyrighted work of the attributed author or publisher, and ZFIN has permission only to display this image to its users. Additional permissions should be obtained from the applicable author or publisher of the image. Full text @ J. Biomed. Sci.